《2019数字证券研究报告》:是什么在阻止它成为主流?2020年值得哪些期待?
巴比特
2019年是数字证券(STO)蓬勃发展之年,有别于之前过于草莽的ICO模式,数字证券自诞生之日就被注入合规的基因,全球政府、金融机构、投资基金对这一创新金融模式大都抱以开放态度,部分区块链公司率先吃“螃蟹”,并发展出像Polymath、Harbor、Securitize、tZERO、OpenFinance等一批专注数字证券技术、发行和交易的优秀企业,中小企业则通过这种模式迅速获得融资。
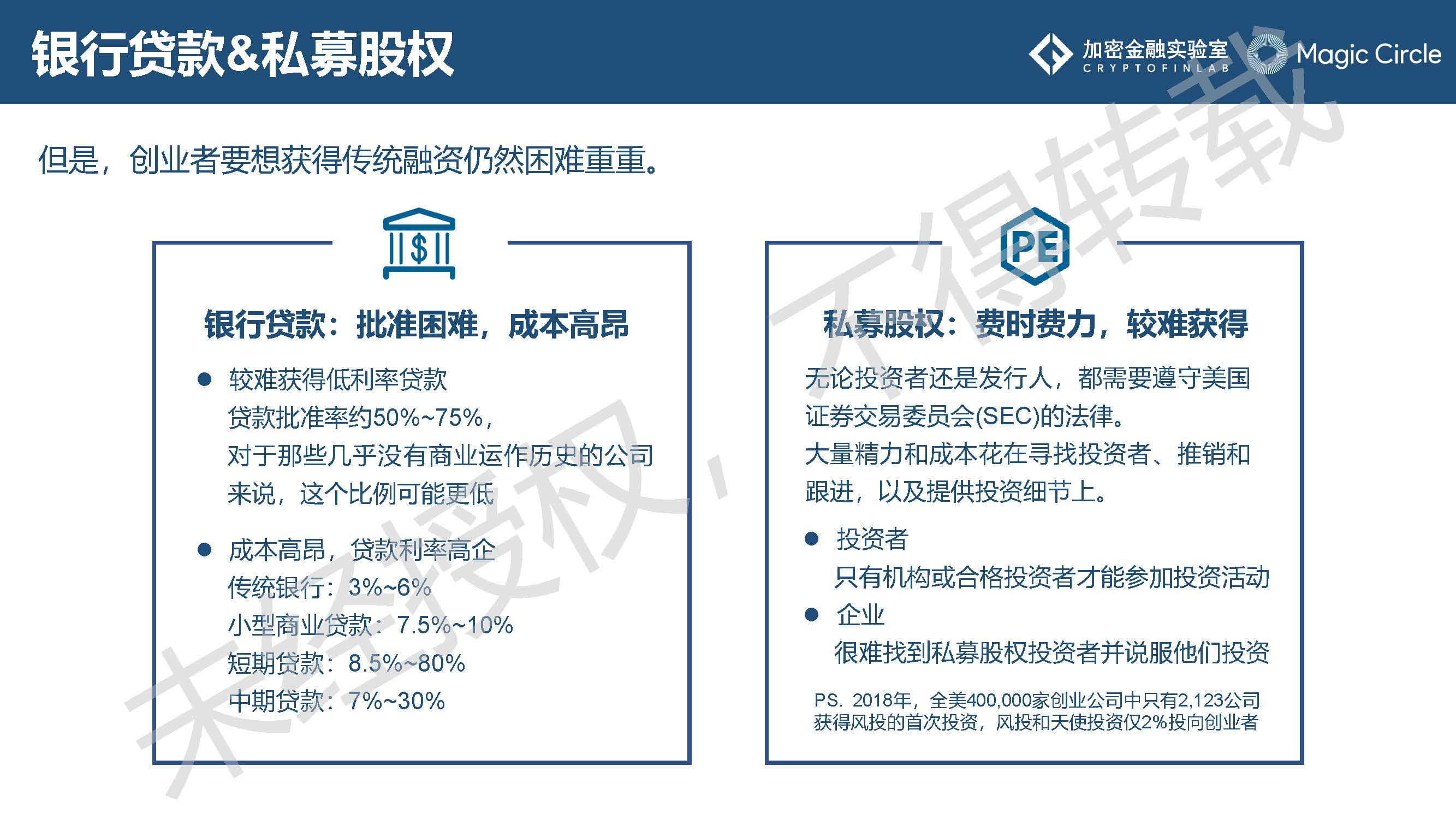
尽管在强监管下,数字证券也曾经历不被认可的焦虑,面临诸多问题的挑战,但金融创新的脚步从未止步。以区块链技术为基础的数字证券,正在不断催生金融领域的新物种、新模式和新业态。可以预见的是,一个更富活力与效率的数字证券生态正在形成。
展望2020年,数字证券行业的发展或将呈现以下七个趋势:
- 数字证券基础设施加速建设
- 数字证券与传统金融的融合进一步加深
- 金融巨头、风险投资密集入场加速生态构建
- 投资者和企业对数字证券认知深化
- 更多初创企业选择数字证券发行
- 政府针对数字证券制定合规框架
- 数字证券继续面临强监管
欲获取PDF版报告,请关注“加密金融实验室”公众号,在输入框输入“报告”,点击链接即可下载。
以下为报告全文:






















































