2019年度DeFi行业研究报告:DeFi借贷在2020年继续发展壮大,稳定币将继续增长
编者注:原标题为《2019年度DeFi行业研究报告》
○ ●
要点总结:
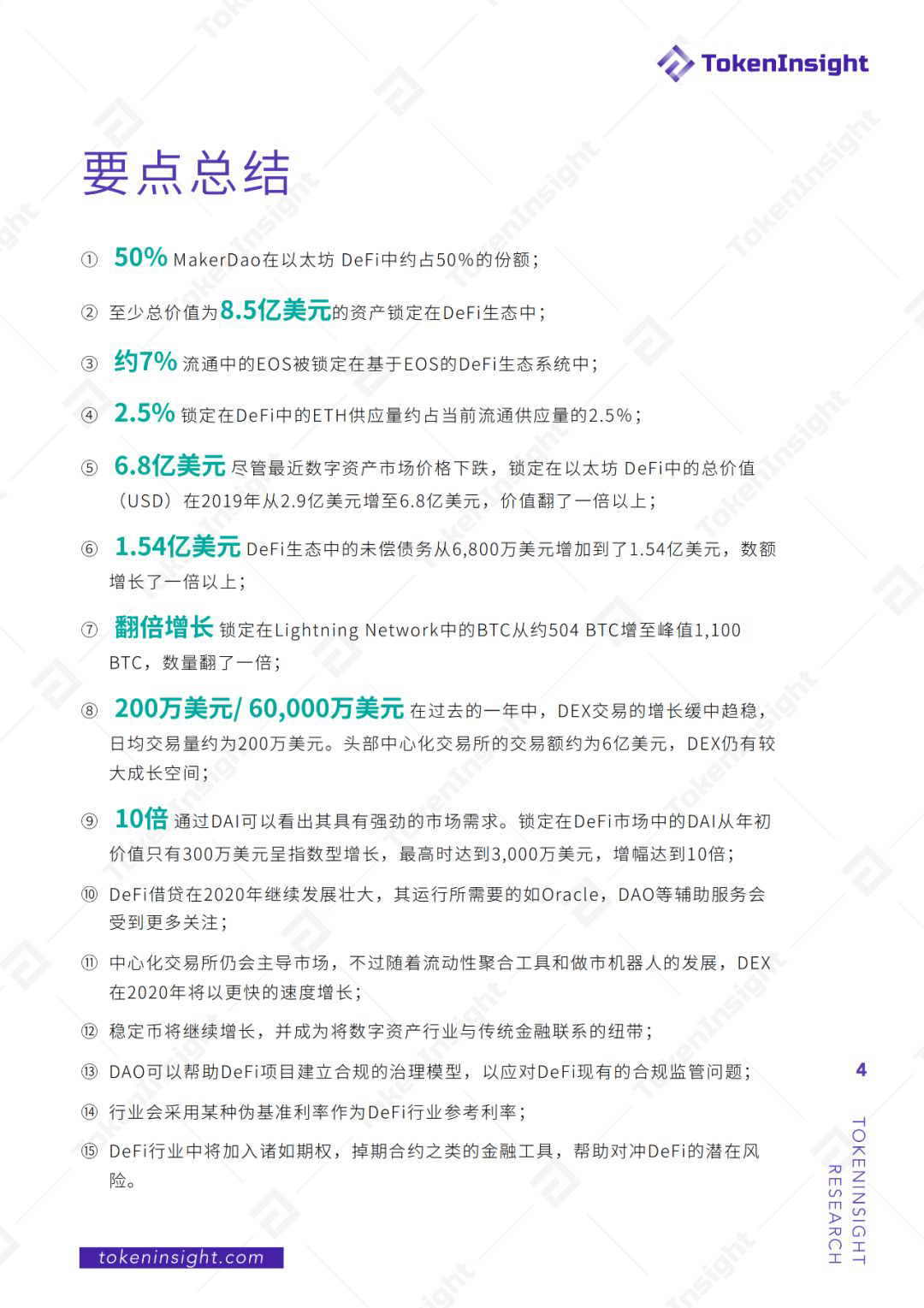
1. MakerDao在以太坊DeFi中约占50%的份额。
2. 至少总价值为8.5亿美元的资产锁定在DeFi生态中。
3. 约7% 流通中的EOS被锁定在基于EOS的DeFi生态系统中。
4. 锁定在DeFi中的ETH供应量约占当前流通供应量的2.5%。
5. 尽管最近数字资产市场价格下跌,锁定在以太坊 DeFi中的总价值(USD)在2019年从2.9亿美元增至6.8亿美元,价值翻了一倍以上。
6. DeFi生态中的未偿债务从6,800万美元增加到了1.54亿美元,数额增长了一倍以上。
7. 锁定在Lightning Network中的BTC从约504 BTC增至峰值1,100 BTC,数量翻了一倍。
8. 在过去的一年中,DEX交易的增长缓中趋稳,日均交易量约为200万美元。头部中心化交易所的交易额约为6亿美元,DEX仍有较大成长空间。
9. 通过DAI可以看出其具有强劲的市场需求。锁定在DeFi市场中的DAI从年初价值只有300万美元呈指数型增长,最高时达到3,000万美元,增幅达到10倍。
10. DeFi借贷在2020年继续发展壮大,其运行所需要的如Oracle,DAO等辅助服务会受到更多关注。
11. 中心化交易所仍会主导市场,不过随着流动性聚合工具和做市机器人的发展,DEX在2020年将以更快的速度增长。
12. 稳定币将继续增长,并成为将数字资产行业与传统金融联系的纽带。
13. DAO可以帮助DeFi项目建立合规的治理模型,以应对DeFi现有的合规监管问题。
14. 行业会采用某种伪基准利率作为DeFi行业参考利率。
15. DeFi行业中将加入诸如期权,掉期合约之类的金融工具,帮助对冲DeFi的潜在风险。































