区块链司法存证应用报告发布:存在四大优势,应用前景广阔(全文)
随着信息技术的不断推进,全球正式迈入了数字化时代,数字化在政治、经济、社会治理、群众生活等方面发挥了重要影响,不断重塑着现代社会的发展格局。而在司法诉讼中,为人熟知的证据类型也在经历着变革,电子证据开始逐渐应用于司法实践中。
区块链,作为一种具有多方协作、不可篡改的分布式密码技术,基于区块链技术打造的存证凭证能够保证信息的不可篡改,同时带有时间戳的链式区块结构保证存证具有极强的可验证性和可追溯性,与电子数据存证具有天然的契合点,为电子数据存证提供了新的解决思路,成为了提高司法效率、降低司法成本的必然选择。

11月9日,《最高人民法院关于支持和保障深圳建设中国特色社会主义先行示范区的意见》由最高人民法院党组会审议通过,正式发布实施。《意见》突出反映了区块链在法制建设中尤其是在审判领域的重要作用,指出将完善技术事实查明认定体系,推进区块链技术在知识产权审判中的广泛应用;全面推进区块链等信息技术在司法工作中的深度应用,提高司法工作智能化水平,全面加强智慧法院建设。而此前人民日报发布的《向着治理现代化不断迈进》中指出,我国迈入新发展阶段,应拿出更大的勇气、更多的举措破除深层次体制机制障碍,坚持和完善中国特色社会主义制度,推进国家治理体系和治理能力现代化。
可以预见,区块链作为社会法制治理现代化的重要技术之一,将会被予以更多的重视。
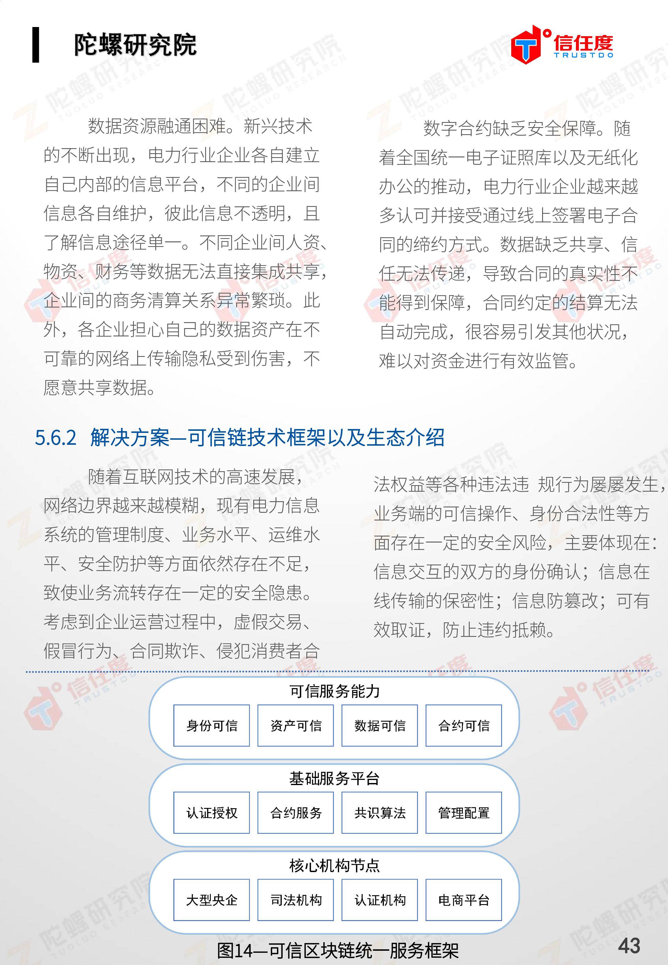
在此背景下,由陀螺研究院与北京信任度科技有限公司联合撰写,清华x-lab数权经济实验室、深圳市信息服务业区块链协会、碳链价值、网易区块链、商业科技观察、算力智库、数秦科技、火星财经、达瓴智库联合发布的《区块链司法存证应用报告》面市,本报告从电子数据存证背景入手,对当前电子数据存证司法应用存在问题进行了分析,介绍了区块链在电子数据存证中的应用价值,并针对区块链存证的应用场景与实际案例开展了深入研究,旨在加深社会大众对于区块链司法存证的理解,推动区块链在司法存证领域迸发出更大的价值。
以下为报告全文:





























































本文链接:https://www.8btc.com/media/668082
转载请注明文章出处