首发 | 欧科云链研究院:DCEP的前生今世 三探央行数字货币(一)
5月6日“两会”期间,中国人民银行行长易纲在接受媒体采访时罕见地回应了央行数字货币有关问题:“数字人民币研发工作正在稳步进行,将会在深圳、苏州、雄安、成都和未来的冬奥会场景进行测试[1]”。8月14日,商务部正式印发通知,在京津冀、长三角、粤港澳大湾区及中西部具备条件的试点地区开展数字人民币试点。消息一出,A股市场上的数字货币概念股集体大涨,多家券商研究机构也纷纷对相关概念股票给出买入评级。
事实上,自2014年起,中国人民银行就已经展开央行数字货币的相关研制工作。从早期带有试探性质的接触论证,到后来的一路凯歌,稳步前行。随着国内试点测试的顺利进行,中国有望成为全球少数几个在短期内发行央行数字货币的国家。
促成这一切的,不仅仅有庙堂之上技术性官员的开创与坚持,也有江湖之下社会经济发展的基层推动。自上而下和自下而上力量的合流,成为磅礴时代的浪潮,并将改写货币金融的未来发展历史。
溪云初起日沉阁,山雨欲来风满楼
2011年,日常乘坐地铁出行的张一鸣惊奇地发现,地铁上读报的人、卖报的人越来越少,年初还有,年底几乎没有了。同样在这一年,智能手机的出货量创下了历史新高,是2008年、2009年、2010年3年智能手机出货量的总和。
大街小巷的低头族,创新高的智能手机出货量,预示着一个新时代的到来:中国正在进入互联网时代。商业嗅觉敏锐的张一鸣抓住这一机遇,成立了字节跳动公司,如今在2020年估值达到5,600亿元人民币,是全球估值第2高的独角兽。
伴随着移动互联网的到来,移动支付开始兴起。Wind数据显示,移动支付金额从2013年的96,400万亿元增长到2019年的3,471,100万亿元,年复合增长率达82%;同样地,移动支付的交易笔数从2013年的167,400万笔增长至2019年的10,143,100万笔,年复合增长率高达98%。

移动支付的日益普及,极大改变了人们的生活出行方式,国人在出门时都开始不带现金和银行卡,只需要带一个手机即可实现支付。中国在移动支付上开始领先全球。新加坡总理李显龙对此留有深刻的印象:
“几年前,林瑞生(人力部长)在上海路边摊排队买板栗,他看到前面的人摇晃了一下手机就拿着栗子走了,并没有支付现金。作为一个新加坡人,他当时认为那一定是什么特别优惠,轮到他时,他自信地说,我不需要优惠,我会用现金付全价。小贩什么也没有说,只是露出奇怪的表情,给他指了指二维码,那个时候他才意识到二维码是微信支付用的,他才是那个乡巴佬...... 所以当中国游客发现我们这里必须使用现金,他们问,新加坡怎么这么落后。[2]”
然而,移动支付迅速崛起带来的也并不全是好处。现任中国证监会科技监管局局长姚前曾谈到,正是因为法定货币的支付功能存在不足,而私人部门提供的支付服务则恰好能给予有效的补充,中央银行才“不得不” 向私人部门让渡货币发行权,允许私人部门发行银行存款货币或电子货币,以创建覆盖面广泛、支付方式多样的社会支付体系, 但也因此承担了相应的监管成本或政策代价[3]。
姚前的担忧并非空穴来风,在早期,由于第三方支付采取直连银行接口模式,不仅接口重复,而且开设了多个备付金账户,关联关系复杂,透明度低,极易引发金融风险。为此央行不得不组建了网联支付平台,规定涉及银行账户的网络支付业务必须通过网联支付平台处理,同时自2019年1月起,要求支付公司向央行集中交存100%备付金。
尽管这些工作都是必要的,但不免增加了央行监管的负担和压力,同时加重了央行对移动支付企业的价值担保,容易引发道德风险。更重要的是,移动支付的兴起削弱了法定货币的地位,降低了货币政策的有效性。部分商家拒收现金的新闻开始出现,尽管后来被多家官方媒体点名批评后制止[4],但其背后所显现的对央行地位的挑战,更引人深思。
如果说移动支付背后潜在的系统性风险尚能控制,那么加密数字货币的兴起则成为央行决定开展法定数字货币研制的直接导火索。
1983年,大卫·乔姆(David Chaum)提出可以将加密技术运用于电子现金上,同时为了防止出现“双花问题”,乔姆提出了一个创造性的解决方案---“盲签技术(Blind Signature)”,这是第一个真正意义上的电子货币方案。随后,亚当·贝克(Adam Back),戴维(W DAI),尼克·萨博(Nick Szabo)均对此有开创性的技术研究,但都有些许不足,均以失败告终。时间来到2008年,中本聪在前人的经验技术基础上,发表了经典论文《比特币:一种点对点的电子现金支付系统》,以区块链为底层技术创建了比特币,宣告加密数字货币的正式诞生。

2013年 3月末,塞浦路斯爆发金融危机,银行储户面临严重损失,为此塞浦路斯民众纷纷将手中的现金兑换为比特币,比特币第一次迎来全世界的关注。时间来到2013年10月,美国参议院讨论比特币带来的冲击与机遇,受听证会积极消息的影响以及媒体关于比特币的大幅报道,比特币继续上涨,创下了1200美元的历史新高。
为了预防潜在的金融风险,2013年12月,中国政府的五部委联合发布《关于防范比特币风险的通知》,明确了比特币的非货币属性,禁止各金融机构和支付机构开展与比特币相关的业务。至此,比特币泡沫被刺破,价格跌入深渊。
尽管央行成功制止了市场对加密数字货币的投机行为,但很显然,加密数字货币给中央银行的官员们留下了深刻的印象---这不仅仅意味着数字货币成为了现实,为未来法定数字货币的发行提供了技术选择途径;更为重要的是,比特币在过去一年的表现也预示着数字货币将在全球范围内产生重要影响。
移动互联网下非现金支付的日益普及,加密数字货币给世人的警醒,数字货币相关技术的趋于成熟,在时代不断前行的浪潮下,央行数字货币的推出势在必行。谁能先察觉到时代的发展脉搏,谁就能在未来的数字经济发展中占得先机,而这取决于央行掌舵人的审时度势。2014年,在时任央行行长周小川的倡导下,央行成立了法定数字货币专门研究小组,展开相关技术储备和理论研究。至此,中国成为全球为数不多的最早进行央行数字货币研发工作的国家之一。
青山缭绕疑无路,忽见千帆隐映来
2017年7月,正值北京的盛夏。与热情而漫长的天气不同,央行数字货币研究所在北京德胜门附近某国际大厦内低调挂牌,首任数字货币研究所所长由姚前担任。
姚前,现任中国证监会科技监管局局长,被誉为中国央行数字货币的灵魂人物。自 2014年人民银行成立了研究团队起,姚前就开展数字货币的深入研究,论证央行发行法定数字货币的可行性。2015年-2017年,姚前发表了多篇区块链技术与数字货币相关论文,如《中国法定数字货币原型构想》、《法定数字货币模型与参考架构设计》等等,其中提到的“纯数字货币系统不一定与银行账户关联”、“中央银行-商业银行二元体系”和“一币两库三中心”等构想[5],后续都成为中国央行数字货币的核心要素。
事实上,中国的央行数字货币研发进展一直高于人们的预期。早在央行数字货币研究所成立之前,中国人民银行于2016年底就发布了招聘从事数字货币相关设计与开发工作的岗位;2017年初则成功测试了基于区块链的数字票据交易平台,验证数字货币在数字票据场景的应用落地。除工商银行和中国银行两大国有银行外,浦发银行、微众银行和杭州银行也
参与了测试,并达到了预期目标[6]。

2018年3月9日,周小川在十三届全国人大一次主题为“金融改革与发展”的记者会上首次提出,央行正在研发的数字货币名为DCEP:DC即为数字货币( Digital Currency ),EP则指电子支付( Electronic Payment)。
当时看来,央行数字货币正在有条不紊地推进。然而,2018下半年后,DCEP的研制工作似乎有所放缓。2018年6月,央行数字货币研究所在深圳成立“深圳金融科技有限公司”,转向贸易金融区块链等项目的开发;2018年10月,姚前出任中证登总经理,正式卸任央行数字货币研究所所长一职,但新任所长人选却迟迟没有对外公布;相较于2017年的诸多头条,DCEP的相关新闻也开始陷入沉寂。外界不禁猜测, 国内DCEP的研发工作是不是已经“马放南山,刀枪入库”,被束之高阁了?
国内DCEP研制的放缓,似乎与整个金融大背景有关。2018年,防范化解重大风险,特别是金融风险,被放在了“三大攻坚战”的第一位[7]。对于央行而言,遏制宏观杠杆率过快上升的势头,规范金融市场发展和整顿金融市场秩序毫无疑问是首要目标;而央行数字货币对宏观经济和金融市场的诸多不确定性影响,加之国外中央银行也对其持谨慎态度,并没有相关研发计划,国内自然放缓了相关研发节奏。
然而,青山缭绕疑无路,忽见千帆隐映来,一个意外的发生打破了僵局。
2019年6月,Facebook发布了数字货币项目 Libra 白皮书,主打支付和跨境汇款,计划向Facebook的24亿用户群开放。“Libra能量足够巨大,能够搅动整个国际货币体系。没有哪一种数字货币像 Libra 这样,能够引起整个货币和金融世界的紧张。[8]”央行官员当时这样评价 Libra。
Libra的推出正如水珠落入平静的湖面,惹得一池春水皱。全球各大央行均对此表达了关切,并认识到了研发本国央行数字货币的紧迫性和重要性。以美国为例,2019年7月,美联储主席鲍威尔表示积极关注数字货币发展,但暂不考虑发行,但到了2020年2月,美联储却表示正在就支付和数字货币开展实验,研究发行数字货币的可能性。

在沉寂了近一年后,国内DCEP的研发进度也开始明显加快。2019年8月,央行召开下半年工作电视会议,指出下半年要加快推进DCEP的研发步伐;9月,穆长春赴任央行数字货币研究所,正式成为新一任研究所所长,并在多个场合讲解DCEP的细节和进展;2020年春季,DCEP在深圳、苏州、雄安等地进行封闭试点测试。随着重要场景试点工作的展开,DCEP有望将在未来1-2年内正式推出。
大鹏一日同风起,扶摇直上九万里
目前,全球多个国家的中央银行都正在对央行数字货币进行研究。根据克里斯蒂安对全球63家中央银行的问卷调查[9],受访的所有中央银行都已开始进行数字货币的理论和概念研究,另外有约49%的央行进入试验/概念验证阶段,约10%的央行进入开发/试点阶段。
从使用场景和对象看,央行数字货币又被分为通用型(又称零售型)和批发型;前者主要面向公众,后者主要在央行与金融机构之间使用。调查显示,13%的中央银行在研究批发型央行数字货币,31%的中央银行在研究零售型央行数字货币,56%的中央银行在同时研究


批发型和零售型央行数字货币。
目前大多数国家都已经认识到了央行数字货币的重要性,然而对发行央行数字货币多持谨慎态度。调查显示,在短期内(三年内),超过85%的中央银行不太可能或非常不可能发行任何央行数字货币,仅有3%的中央银行在短期内会发行零售型央行数字货币。
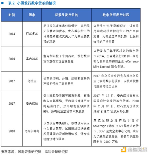
大部分计划在短期内发行央行数字货币的多为一些小国的中央银行。这些小国发行央行数字货币的目的,大多是为了摆脱经济困境或重建本国货币体系。以委内瑞拉为例,受国内严重通胀和美国经济制裁的影响,2018年委内瑞拉政府发行了一款名为石油币的数字货币,想以此摆脱困境。每个石油币都有委内瑞拉的1桶原油作为实物抵押,发行参考价为 60 美元,发行量为 1 亿。

事实上,在比特币诞生后,发行数字货币的技术趋于成熟。在私人部门乃至个人都可以开发数字货币的今天,央行发行数字货币并不是什么难事。问题的关键在于:我们需要什么样的央行数字货币?
央行数字货币带来的不仅仅是货币运营的复杂度,对金融系统的影响会更大。盲目发行央行数字货币,不仅不会取得预期效果,更容易以失败而告终。上文提到的委内瑞拉发行石油币后,本国金融状况并未获得改善,也没有避免美国的制裁,甚至出现本国居民大量抛售石油币的现象。
真正的央行数字货币,不仅仅是发行那么简单,在发行后的流通和交易过程中,如何更好地服务社会经济发展,服务央行政策目标、服务金融监管要求,才是重点。正如周小川所言:“央行数字货币需要体现以下几个原则:一是提供便利性和安全性;二是做到保护隐私与维护社会秩序、打击违法犯罪行为的平衡;三是要有利于货币政策的有效运行和传导;四是要保留货币主权的控制力[10]。”
目前,DCEP基本完成了顶层设计、标准制定、功能研发、测试等工作,并在深圳、苏州等城市展开测试。从披露的功能和运营上看,中国推出的DCEP才是第一款真正意义上的央行数字货币。具体设计细节如下:
(1)发行端:一币,两库,三中心
根据姚前在《中国法定数字货币原型构想》一文中的阐述,央行数字货币系统框架的核心要素为“一币,两库,三中心”。其中,“一币”指央行数字货币,“两库”指数字货币发行库和数字货币银行库,“三中心”指认证中心、登记中心与大数据发行中心。
从目前公开的资料看,DCEP有两大特性:一是作为M0的替代;二是不计息。
ü 从货币统计口径划分上,M0是流通中的现金,M2是M0 活期存款,M3是在M2的基础上增加定期存款和储蓄存款。DCEP被划分到M0是实至名归,因为央行数字货币本质上就是电子现金,即把原现金的载体由纸质或金属形式变为电子形式。
ü DCEP不计息,主要是为了保证商业银行存款的安全;因为DCEP本身的安全性就比银行存款高,一旦计息,民众就有动力将银行存款转移到自己的数字钱包中,产生“金融脱媒现象”。当然,如果DCEP计息,将突破“流动性陷阱”的限制,实行负利率政策的效果更佳,未来不排除这一货币工具的使用。


(2)运营端:双层运营体系
在央行数字货币的运营上,DCEP采用“中央银行-商业银行/其他运营机构”的双层运营体系,即央行先把DCEP兑换给商业银行/其他运营机构,再由商业银行/其他运营机构投放给公众。对于为什么采用双侧运营体系,主要基于以下三点考虑:
首先,如果采用单层运营体系,相当于央行要直接面对所有DCEP用户,这又回到了计划经济时代“大一统央行”的时代,不符合现代央行的职能要求,也不利于DCEP的未来发展。
其次,商业银行和其他支付机构在 IT 基础设施应用和服务体系上都趋于成熟,双层运营体系要求各商业银行做DCEP的相关研发,鼓励银行之间的市场竞争,有利于充分发挥商业机构的人才和技术优势。
最后,也是最重要的,DCEP对银行存款有一定的竞争优势,如果采用单层运营体系,将直接导致银行存款的流失,出现“金融脱媒”现象,因此需要采用双层运营体系,避免对当前金融系统的冲击。

在双层运营体系下,DCEP主要表现出两大特性:
商业银行要向市场投放DCEP,必须要向央行缴纳100%的准备金,这保障了DCEP是有实际价值的货币,是中央银行负债,由中央银行信用担保,属于国家主权货币。
DCEP采用银行账户松耦合形式,即DCEP用户的钱包不需要与银行账户绑定,交易转账也不依赖于银行账户,这是与支付宝/微信等第三方支付最大的区别。
(3)支付终端
在用户终端,DCEP主要表现出三大特性:
首先是隐私保护与打击违法犯罪的平衡。对于公众正常经济生活的隐私需要,DCEP是要保护的,因此必须实现可控匿名。目前互联网支付、银行卡支付因为与传统银行账户绑定,所以无法实现匿名,但DCEP可以做到这一点。同时为了打击洗钱/恐怖融资等违法犯罪行为,DCEP会向央行这一方披露交易数据,并采用大数据的方式来识别一些犯罪行为特征。
其次是双离线支付功能。网银,支付宝等第三方支付工具在进行交易时需要联网,否则无法进行交易;而DCEP的双离线支付功能,即便交易双方处于离线状态,只要两个手机一碰,交换钱包密钥,即可完成转账交易。
主要面向小额零售场景,有金额和时间限制。对于我们前面提到的双离线支付功能,目前央行披露的技术专利,尚未说明如何在双离线情况下解决“双花问题”,不过“双花问题”也并非只有技术才能解决。现实中我们可以依靠法律制度和监管措施来确保用户不敢作恶,或者在发生“双花”后可以追付。此外,央行规定DCEP只能面向小额零售场景,有时间和金额限制也可以解决该问题。当然,除了上述因素外,对金额和时间设限也有出于保护商业银行,防止“金融脱媒”的考量。
DCEP基于以上特性,在债务关系、法律地位和风险回报上等方面与我们说熟知的实物现金、第三方支付余额账户、银行存款、比特币等资产上表现出巨大的差异,具体如下所述。
值得注意的是,从货币的功能和形态上看,自2019年央行下发通知,支付宝/微信余额与DCEP最为接近,但目前业界仍将余额宝和微信里的资金划归M2的范畴(非存款类金融机构存款),同时双方在银行账户耦合度、用户隐私保护、离线支付上也有区别。
同样地,在与Libra和USDT等稳定币的区别上,央行数字货币是政府发行的,而Libra和USDT是私人机构发行的,以美元或其他货币做抵押担保的数字货币。从法律上看,DCEP具有无限法偿性,即当我们使用DCEP进行支付时,商家是不能拒收的;而Libra和USDT不具有无限法偿性,商家是可以拒收的。

从历史发展的趋势来看,货币从来都是伴随着技术进步、经济活动发展而演化的,从早期的实物货币、贵金属货币到后来的信用货币,都是适应人类商业社会发展的自然选择。作为上一代的货币,纸币技术含量低,从安全、成本等角度看,被新技术、新产品取代是大势所趋。特别是随着互联网的发展、全球范围内支付方式都发生了巨大的变化,数字货币发行、流通体系的建立,对于金融基础设施建设、推动经济提质增效升级都起到十分重要的作用。相信DCEP正式推出后,将会对中国乃至全球经济产生重大影响。
尾声
关于DCEP推出后对社会经济的影响,目前业界和学界都有大量的讨论。其中大家最关心的问题是:DCEP能否推动人民币国际化,重塑国际货币体系。这也是DCEP最具的争论的问题之一。想要回答这个问题,在熟悉央行数字货币的同时,必须对传统金融体系及基础设施都充分了解。为此,我们将在下一篇文章---《三探央行数字货币(二):大国角逐下央行数字货币的能与不能》进行深入分析。
作者简介:
欧科云链研究院是欧科集团旗下研究机构,主要研究内容围绕区块链产业和数字货币两大领域展开,与政府、企业、高校等都有密切的合作,在业内具有一定知名度。欧科云链集团是全球领先的区块链产业集团,总部设在中国北京,在美国、欧洲、韩国、日本等 10 余个国家和地区设有分公司或办公室,旗下的欧科云链已在港交所上市。
参考资料:
[1] 聚焦两会:关于中国央行数字货币 重磅消息都在这儿,新浪财经
http://finance.sina.com.cn/blockchain/coin/2020-05-28/doc-iircuyvi5405711.shtml
[2] 李显龙赞中国电子支付:我的部长在上海买栗子像个乡巴佬,新浪财经
http://news.sina.com.cn/o/2017-08-23/doc-ifykcqaw0999679.shtml
[3] 法定数字货币对现行货币体制的优化及其发行设计,姚前,国际金融研究,2018.4
[4] 警惕“无现金社会”五种倾向,人民网
http://finance.people.com.cn/n1/2017/0904/c1004-29512739.html
无现金社会绝不是拒绝现金的社会,上海证券时报
https://finance.sina.com.cn/roll/2017-09-12/doc-ifykusey8537892.shtml
[5] 中国法定数字货币原型构想,姚前,中国金融,2016年第17期
[6] 央行数字票据交易平台原型系统测试成功,财新网
http://www.csjrw.cn/2017/0126/32581.shtml
[7] 回眸2018]防范化解重大风险有序推进 金融如何“补短板”?央广网
https://baijiahao.baidu.com/s?id=1621785679593148034&wfr=spider&for=pc
[8] 央行官员罕见公开授课:全世界对天秤币的紧张,不是杞人忧天,澎湃新闻
https://m.thepaper.cn/newsDetail_forward_4343449
[9] Proceeding with Caution –
a Survey on Central Bank Digital Currency,Christian Barontini,Henry Holden,www.bis.org
[10] 周小川谈人民币汇改、宏观审慎政策和数字货币
http://www.china.com.cn/cppcc/2016-02/15/content_37788509_4.htm