首页 资讯 正文

研报 | 极端行情下,应如何投资加密资产?

巴比特 2020年03月26日 11:25

编者注:原标题为《极端行情如何投资 | TokenInsight》

要点总结:

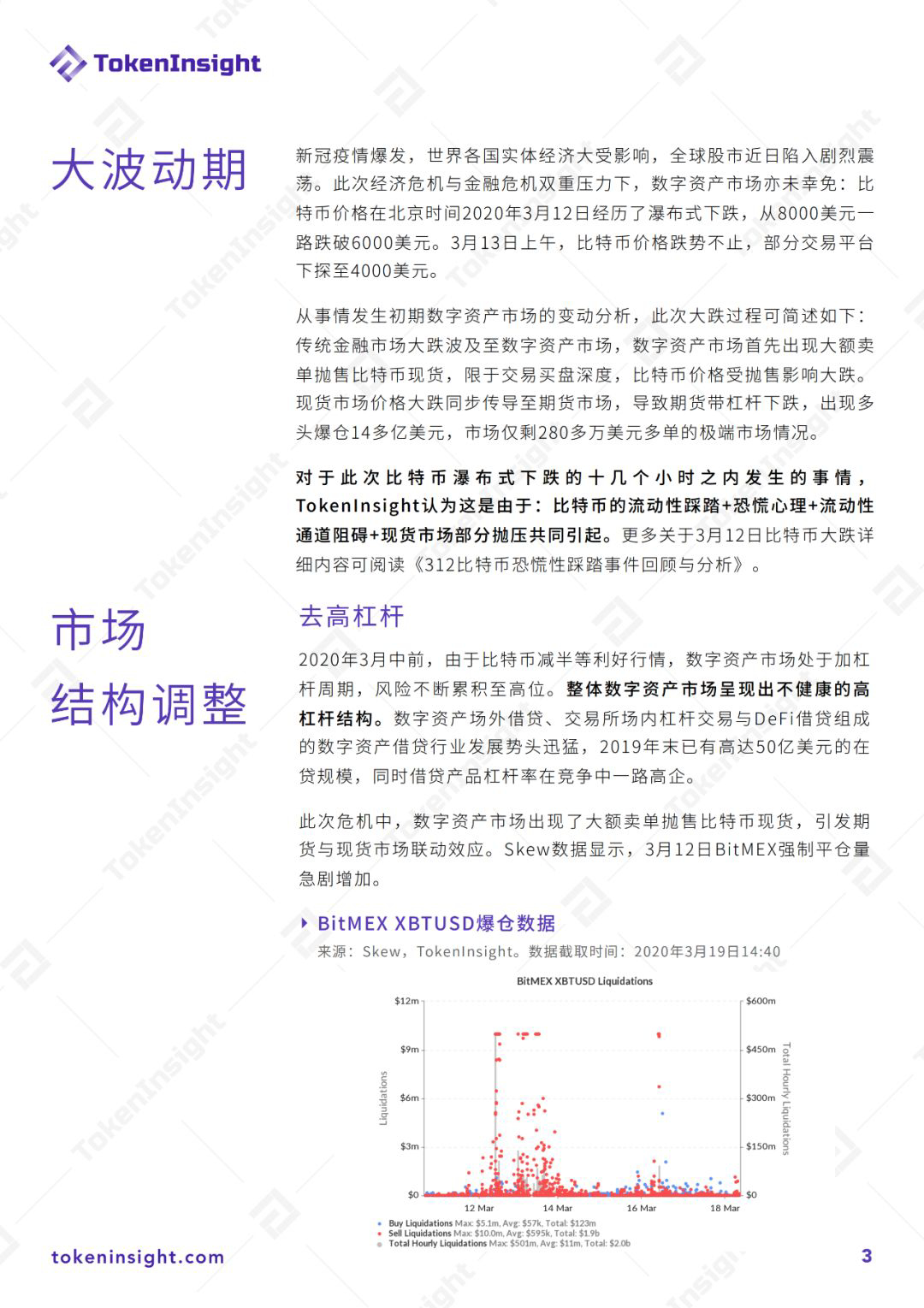
新冠疫情爆发,世界各国实体经济大受影响,全球股市近日陷入剧烈震荡。此次经济危机与金融危机双重压力下,数字资产市场亦未幸免。

极端行情下,各类资产和交易所之间受影响程度不同。此时投资者必须选择具有投资价值的高质量资产,避免空气币;克服投机心理,采用低风险投资策略;选择拥有足够高资产沉淀能力和合理风控制度的交易所,才能平稳度过极端行情,保护自己的权益。