首页 资讯 正文

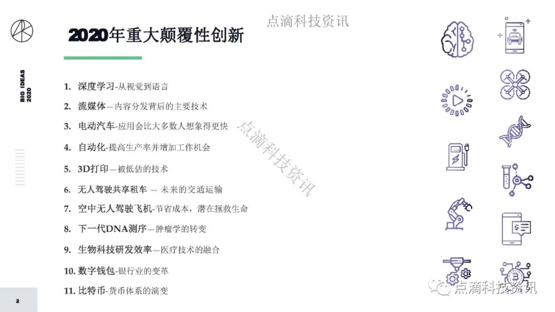
研报 | 2020年值得关注的颠覆性创新包含比特币:比特币的市值结果将以万亿计

巴比特 2020年03月11日 06:05

翻译:刘斌

来源:点滴科技资讯

编者注:原标题为《2020年值得关注的颠覆性创新》