长沙区块链产业及园区发展报告:致力于打造全国有影响力的区块链产业集聚地和示范应用基地
本报告由零壹智库&数字资产研究院联合发布
作者:赵静
编者注:原标题为《长沙区块链产业及园区发展报告》
长沙一直致力于“智能制造”产业的发展,并提出加强核心技术攻关、推进典型示范应用、构建产业发展生态、提升风险防控能力,汇聚一批区块链企业、集聚一批区块链专业人才、打造一批创新研发平台、突破一批区块链关键技术、培育一批基于区块链的新兴业态,打造全国有影响力的区块链产业集聚地和示范应用基地的发展规划。
在中部城市的区块链发展和应用方面,长沙市处于发展前列。目前长沙正在以高新区和经济开发区为区块链发展的重要基地,布局了长沙市区块链技术应用行业协会、湖南和信区块链研究院、长沙市区块链技术产业联盟等发展平台,积极推进区块链技术的场景化建设。星沙区块链产业园以及长沙区块链产业园的相继开园,进一步推动长沙区块链产业的聚合发展。
本报告为零壹智库区块链区域产业发展研究的一部分,本系列研究将通过对全国各区域区块链产业发展环境、政策、成果等方面的研究,形成一系列区块链区域发展报告和园区案例报告,并综合多方面因素,对全国的区块链产业园进行榜单排名。
目录
一、长沙市区块链发展的产业背景(一)经济发展情况
(二)科研发展情况
(三)人才发展情况
二、长沙市区块链产业政策
三、长沙市区块链产业化发展成果
(一)区块链组织
(二)区块链产业投资基金
(三)区块链场景应用
(四)区块链产业园分布
(五)区块链企业情况
四、长沙市区块链产业园案例
(一)星沙区块链产业园
(二)长沙区块链产业园
一、长沙市区块链发展的产业背景
作为中部制造业发展的重要城市,长沙市始终把“智能制造”作为产业发展的重中之重,在此基础上提出要加快数字化经济建设,积极推动人工智能、互联网、区块链等应用场景发展,打造了以长沙高新区、长沙经开区为主的一体两翼区块链产业集聚基地和应用场景基地。长沙市相关政府机构指出,长沙市要将智能网联汽车、工业互联网、智慧城市、智慧医疗、移动支付、分享经济和区块链七大场景的打造作为主攻方向,充分发挥长沙的科教资源优势,加快构建区块链产业发展生态圈,推动区块链和人工智能、大数据、物联网等前沿信息技术的深度融合,为区块链技术及产业发展提供优质环境、营造良好氛围。
(一)经济发展情况
在经济建设方面,长沙市2018年的地区生产总值(GDP)已达到万亿级,为11003.41亿元,同比增长8.5%,经济建设表现出良好的发展势头。2015-2018年间,长沙市的GDP始终保持稳中有进的发展态势,产业结构的调整也进一步得到发展。
2018年三大产业分别实现318.73亿元、4660.19亿元和6024.49亿元,较上年分别增长3.3%、6.8%、10.7%,对GDP的增长贡献率分别为1.4%、38.5%、60.1%。这一经济结构的调整也为产业和技术的创新奠定了良好的基础支撑,有利于产业升级和新技术的发展应用。
图1:2015-2018年长沙三大产业发展情况(单位:亿元)

数据来源:长沙统计年鉴,零壹智库
在高新技术产业的发展方面,长沙市在2015-2018年间也保持着稳定的增长趋势,平均增长率达到16%,2018年该市的高新技术产业增加值实现4012亿元,这也表明了长沙市科学技术发展的强劲势头。
图2:2015-2018年长沙高新技术产业发展情况

数据来源:长沙统计局,零壹智库
(二)科研发展情况
2015-2017年间,长沙规模以上工业企业的科技创新意愿显著增强,呈现研发投入大幅增加、研发机构建设加快、专利规模不断攀升等良好的发展趋势。2017年长沙规模以上工业企业投入R&D人员5.5万人,投入R&D经费171.2亿元,同比增长25.1%;R&D经费投入强度(R&D经费占主营业务收入比重)为1.53%,较上年提高0.27个百分点。
虽然整体研发投入力度有所加大,但研发投入的结构来看,长沙企业研发创新层次相对偏低,基础研究的人力和财力投入均较少。2017年长沙规模以上工业企业R&D经费中基础研究投入51.5万元,占比仅为0.003%。试验发展经费支出依然是长沙企业R&D经费投入的重点。2017年长沙规模以上工业企业R&D经费中试验发展支出168.1亿元,同比增长24.9%,占全部R&D经费的98.2%。
图3:2015-2017年长沙规模以上工业企业R&D经费支出情况(单位:亿元)

数据来源:长沙统计年鉴,零壹智库
注:因长沙市2019年统计年鉴尚未发布,部分统计数据也尚未披露,故本次统计数据只截至到2017年。
在专利发展方面,2015-2018年间,长沙专利申请量、授权量都实现较快增长。2018年长沙全市累计专利申请量41034件,增长率为10.8%,专利授权量为21188件,增长率为23.4%。
从专利结构来看,专利的申请和授权都是以发明专利和实用新型专利为主,其中发明专利的申请在2015-2017年快速增长,2017年创造新高,在总申请量中占比达到49%,但在2018年略有回落,占比为45%,2018年的发明专利申请量为41034件。而发明专利的授权量在总授权量中的占比则始终保持在约28%的水平上,但是2018年也有所下降,2018年长沙发明专利的授权量为4823件,占比为23%。
图4:2015-2018年长沙专利情况

数据来源:长沙市知识产权局,零壹智库
(三)人才发展情况
湖南省的人才和教育资源相当丰富,作为省会城市的长沙更是聚集了多所重点高校,吸引和培养了无数高层次的优质人才。2017年6月,长沙正式发布《长沙市建设创新创业人才高地的若干措施》(简称“长沙人才新政22条”),通过设置百亿资金奖励补贴进行“高精尖人才领跑工程”、“ 紧缺急需人才集聚工程”、“ 青年人才筑梦工程”、“ “长沙工匠”铸造工程”、“国际化人才汇智工程”等系列人才建设工程的打造和建设。
据统计数据显示,2015-2017年间,长沙市高等院校的在校学生人数和毕业人数都在不断增加, 2017年长沙市共有51所高等院校,在校人数61.04万人,同比增长3.5%,其中在校研究生6.16万人,比上年增长10.99%,在总在校生中占比8.2%;在校博士生1.15万人,同比增长4.7%,在总在校生中占比1.9%。
图5:2015-2017年长沙人才发展情况

数据来源:长沙统计年鉴,零壹智库
注:因长沙市2019年统计年鉴尚未发布,部分统计数据也尚未披露,故本次统计数据只截至到2017年。
就毕业生情况来看,2017年长沙市高等院校毕业人数为15.94万人,较2016年增长5.4%,其中研究生毕业人数1.31万人,占总毕业人数的8.3%;博士毕业人数1716人,占总毕业人数的1.08%。人才是发展的根本,这一丰富的人才资源为长沙市的经济发展和技术创新提供了坚实的基础。
二、长沙市区块链产业政策
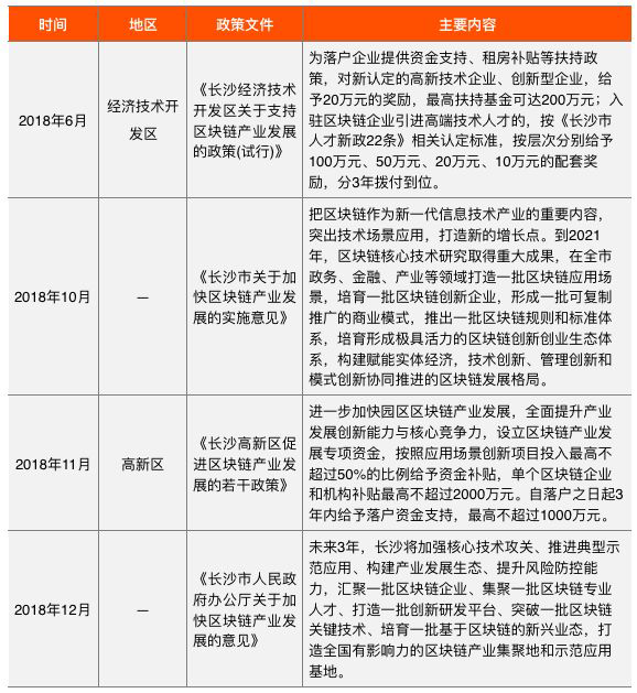
在区块链产业发展的政策支持方面,长沙市政府以及各区政府也都积极紧抓区块链发展机遇,并相继出台相关的专项政策,从租房补贴、专项奖励、人才引进奖励等方面全方位鼓励和扶持长沙市区块链技术和产业的快速发展。表1:长沙区块链产业政策

资料来源:公开资料,零壹智库
三、长沙市区块链产业化发展成果
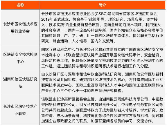
(一)区块链组织随着长沙市政府和企业区块链发展积极性的日益高涨,一批由政府主导或民间企业自发形成的区块链组织和机构相继出现,为该地区区块链产业的创新和发展注入了新的活力,也进一步为区块链产业的规范化和有序化发展提供了一定的助力和支持。
表2:长沙区块链组织和研究机构

资料来源:公开资料,零壹智库
(二)区块链产业投资基金
专项发展基金的成立可以为区块链的产业化发展提供相应的资本支持。长沙市经济技术开发区和高新区区块链专项基金的成立,可以在专项政策的扶持力度之上,进一步推动本区区块链的产业化布局。
表3:长沙市区块链产业基金

资料来源:公开资料,零壹智库
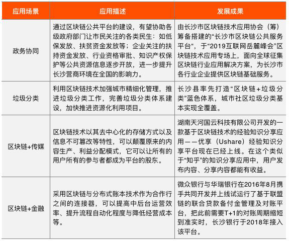
(三)区块链场景应用
长沙市政府办公厅发布的《关于加快区块链产业发展的意见》中表示,长沙将推进“区块链 政务”、“区块链 金融”、“区块链 产业”等试点应用场景,并大力开展区块链产业园的发展和建设。目前,长沙市的区块链技术在政务平台、垃圾分类系统搭建以及传媒和金融等场景的应用方面已取得一定进展。
表4:长沙区块链应用场景

资料来源:公开资料,零壹智库
(四)区块链产业园分布
据零壹智库不完全统计,截止目前,全国的区块链产业园共有40家,从地域分布来看,其中广东省和浙江省都已有7家区块链产业园,领先于其他省份,湖南省共有3家,排在上海之后;从城市分布来看,广州和杭州都各有6家,在全国各城市中也是居于领先地位,上海市共有4家区块链产业园,紧随在广州和杭州之后,长沙共有2家,仅次于上海。
图6:全国区块链产业园地域分布

数据来源:零壹智库
就长沙市来说,长沙共有2个区块链产业园,即星沙区块链产业园和长沙区块链产业园,分别分布在长沙县和岳麓区。两个区域的政府在促进区块链发展方面都相当积极,纷纷出台相应专项政策,并通过举办区块链峰会等活动吸引更多高尖端的区块链人才和企业在此落户,促进该区区块链的产业化发展和场景化应用。
图7:长沙市区块链产业园地域分布

资料来源:零壹智库
(五)区块链企业情况
随着长沙区块链产业布局政策以及规划的出台,该地区的区块链企业也开始逐渐活跃。从企业数量来看,长沙市的区块链企业的注册数量从2017年开始出现明显的增长,但高峰却集中分布在2018年和2019年,这两年的新增区块链企业注册数量分别为309家和330家,2018年长沙市新增区块链企业注册数量的同比增长率高达323%。截至2019年12月,长沙市的区块链企业注册数量累计达到793家。
图8:2010-2019年长沙区块链企业注册情况

数据来源:零壹智库
从长沙市新增区块链企业的注册区域选择来看,长沙县和岳麓区是区块链企业较为青睐的选择,这与这两个地区较为有利的政策环境和产业发展环境有着很大的关系。高新区和经开区是长沙市进行数字化建设和区块链发展的重要抓手,在人才支持和技术创新等方面都有着较大优势,这也成为两个区域吸引人才和企业的重要因素。
图9:长沙主要区域区块链企业注册情况

数据来源:零壹智库
四、长沙市区块链产业园案例
(一)星沙区块链产业园
星沙区块链产业园是我国中部首个区块链产业园,成立于2018年8月,据星沙时报报道,截至2019年,星沙区块链产业园入园企业总数达61家。对于区块链的发展,一方面,星沙区块链产业园致力于区块链底层技术和场景应用的研发工作,不断引进实力较为优秀的区块链企业进行持续创新。另一方面,星沙区块链产业园不断利用突出的政策优势,吸引和鼓励高层次专业人才的落户,建立院士专家工作站,助力区块链产业的规划和发展,推动高校和企业之间的的合作和交流。
自成立以来,星沙区块链产业园表现亮眼,先后举办了影响力较大的星沙区块链院士高峰论坛和国际区块链大会,吸引了国内首家区块链安全技术检测中心、中国工业与应用数学学会总部办公基地、湖南潇湘大数据研究院以及和信区块链研究院的相继入驻,不仅为该园区区块链产业的发展提供了坚实的信息与技术基础,同时也进一步增加了该园区的竞争实力,有利于园区批量地吸引高端人才和科技项目。
另外,长沙县、长沙经开区正在加紧落实《长沙市人民政府办公厅关于加快区块链产业发展的意见》,并根据实际情况拟制定相关配套政策,积极发展区块链产业。提出未来5年,着力培育打造产值超1000亿元的数字经济产业集群,努力建成全球有影响、全国领先的区块链产业集聚区的发展目标。这一积极的政策支持和保障进一步成为星沙区块链产业园吸引优质企业和人才的竞争优势。
(二)长沙区块链产业园
长沙区块链产业园是长沙高新区抢抓区块链发展机遇的重要之举,于2018年11月正式挂牌,高新区正努力将其打造成为国内重要的区块链技术创新应用基地。长沙区块链产业园将在政府引导下,通过市场的力量促进区块链企业的创新和发展。园区为创业者提供“空间 资本 人才 资源 服务”五位一体的创新创业全流程、专业化的服务支撑体系,从商业模式、技术、资金等方面为入驻企业者提供全方位服务,以促进园区区块链企业的规模化和集聚化发展。
长沙区块链联盟的建立,为企业之间的技术交流、合作、成果输出等需求对接提供了一个良好的平台。对于产业园的发展来说,有利于入驻企业之间形成自然的产业生态,促进区块链技术的创新应用和产业的聚合发展。
在政策支持上,长沙高新区正在重点打造“五个一”工程,即建设一个区块链产业园、设立一支区块链产业基金、成立一个区块链技术应用研究院、成立长沙区块链产业联盟、联合打造区块链公共服务平台。
与此同时,长沙高新区发布了《长沙高新区促进区块链产业发展的若干政策》,从租房补贴、人才引进、创新补贴等方面多维度地对该区的区块链企业进行鼓励和扶持,同时也为长沙区块链产业园提供了有利的发展环境和政策优势。