上海区块链产业及园区发展报告:杨浦区成立首个50亿规模的区块链产业引导基金,产业发展已具备良好基础
本报告由零壹智库&数字资产研究院联合发布
作者:杨雅
编者注:原标题为《上海区块链产业及园区发展报告》
2016年以来,上海陆续出台了区块链技术和产业相关政策。在区块链区域产业支持政策上,上海宝山区、徐汇区、虹口区、杨浦区相继发布相关支持政策,其中杨浦区发布了上海首个区块链专项扶持政策。
上海市由政府机构、企业或高校为主导的区块链组织和研究机构已经达到12个,区块链相关产业投资基金已经设立了2个。
2016年11月,上海成立了首家区块链产业园——上海智力产业园天空区块链孵化基地。目前,在全国40家区块链产业园中,上海共有4家区块链产业园,区块链产业园区数量仅次于广州和杭州,位居第三。
本报告为零壹智库区块链区域产业发展研究的一部分,本系列研究将通过对全国各区域区块链产业发展环境、政策、成果等方面的研究,形成一系列区块链区域发展报告和园区案例报告,并综合多方面因素,对全国的区块链产业园进行榜单排名。
目录
一、上海市区块链发展产业背景
(一)经济发展情况
(二)科研发展情况
(三)人才发展情况
二、上海市区块链产业政策
三、上海市区块链产业发展成果
(一)区块链组织和研究机构
(二)区块链产业投资基金
(三)区块链场景应用
(四)区块链产业园分布
(五)区块链企业情况
四、上海市区块链产业园区案例
(一)上海区块链技术创新与产业化基地
(二)亚太区块链中心(APBC)
(三)蓝天经济城区块链集聚区
在全国区块链发展中,上海算是起步较早的城市。2016年,上海就已经开始出台区块链相关政策,探索区块链技术研发、应用探索,并成立了国内首个应用区块链孵化基地,推动产业集聚。2018年9月,上海杨浦区发布了首个区块链专项扶持政策《杨浦区促进区块链产业发展的若干政策规定》,并在11月正式成立首个50亿规模的区块链产业引导基金,进一步推动区块链产业集聚和技术应用。
在经济、科技、人才发展优势及政策支持引导下,上海市区块链产业发展与集聚化建设已经具备了良好的基础,为其区块链应用与产业化的进一步发展提供了支持和保障。
一、上海市区块链发展产业背景
(一)经济发展情况
上海市作为中国城市GDP排名第一的城市,地方GDP总量已经突破3万亿,经济发展水平位居前列。2018年,上海GDP达到3.27万亿元,较2017年增长6.6%,经济增速与全国持平,其中第三产业增加值增长8.7%,占上海市生产总值比重达到69.9%,同比上升了0.7个百分点。
图1-1:上海市GDP及三大产业发展情况(单位:亿元)

数据来源:wind,零壹智库
信息服务业、商务服务业、科研服务业、文化创意产业等现代服务业保持快速发展势头;战略性新兴产业(包含新一代信息技术产业等7大产业)比上年增长8.2%,占上海市生产总值的比重为16.7%,比上年提高了0.3个百分点。
(二)科研发展情况
从科研投入来看,上海在科研投入上一直保持较高水平。2018年,上海市研究与试验发展(R&D)经费支出达到1359.2亿元,较2017年增长12.78%,R&D经费投入强度提升至4.16%,超过全国平均水平2.19%,在全国各省及直辖市中仅次于北京的6.17%。
图1-2:上海市R&D经费支出及其经费投入强度(R&D相当于全市GDP的比例)

数据来源:上海市统计局,国家统计局,零壹智库
从专利数量来看,上海市专利申请数量和专利授权数都在平稳增长。2018年,上海专利申请数量达到15.02万件,较2017年增长14.04%,5年间复合年均增长率为12.97%,专利授权数量为9.25万件,较2017年增长27%,5年间复合年均增长率为12.86%。
图1-3:上海市专利申请受理数及专利授权数(单位:万件)

数据来源:wind,零壹智库
(三)人才发展情况
在人才方面,上海具备丰富的高校资源和人才资源。截至2018年底,上海共有64所高等学校,其中本科院校有38所,包括复旦大学、上海交通大学、同济大学等全国知名重点高等学府,高等学校数量在全国城市中排名第五。自2016年以来,上海高等学校每年毕业生数量已经超过13万人,2018年高等学校毕业生数量为13.25万人,较上一年减少1699人。
图1-4:上海市高等学校毕业生数(单位:万人)

数据来源:wind,零壹智库
在区块链专业人才培养上,根据零壹智库不完全统计,上海已经有6所高校明确设立区块链相关课程或开设相关培训班,包括上海财经大学、同济大学、上海交通大学、复旦大学、上海大学以及上海立信会计金融学院,其中同济大学还设立了人工智能与区块链智能实验室。
表1-1:上海市高校明确设立的区块链相关课程或培训班

资料来源:公开资料整理,零壹智库
二、上海市区块链产业政策
2016年以来,上海陆续出台了区块链技术和产业相关政策,积极推动区块链技术研发、应用探索以及产业发展。2016年6月,在上海市经济信息化委下达的《关于开展2016年度第二批上海市信息化发展专项资金(大数据发展)项目申报工作的通知》中,区块链技术创新项目也被纳入申报项目中。2017年4月,上海市互联网金融行业协会还发布了国内首个互联网金融行业区块链自律规则《互联网金融从业机构区块链技术应用自律规则》。
表2-1:上海市各区域区块链相关产业政策

资料来源:公开资料整理,零壹智库
而从上海市各地区发布的产业相关政策来看,上海市宝山区、徐汇区、虹口区已经陆续发布了相关支持政策,杨浦区更是出台了区块链专项扶持政策《杨浦区促进区块链产业发展的若干政策规定》。
三、上海市区块链产业发展成果
(一)区块链组织和研究机构
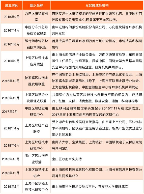
根据零壹智库不完全统计,上海市由政府机构、企业或高校为主导的区块链组织和研究机构已经达到12个,包括了7个区块链联盟、3个研究中心以及上海区块链技术协会和万向区块链实验室。这些区块链组织和研究机构主要致力于区块链技术、具体产业应用等方面的深入研究,共同推动区块链技术的应用落地。
表3-1:上海市区块链组织和研究机构

资料来源:公开资料整理,零壹智库
(二)区块链产业投资基金
目前,上海共有两个区块链相关产业投资基金:一个是民营企业设立的基金,另一个是政府主导设立的区块链产业引导基金。
2015年10月,在首届区块链全球峰会上,万向控股宣布设立一个5000万美元的区块链投资基金,该基金是中国首家专注于投资区块链技术相关企业的风险投资基金。
2018年11月,由上海市科委、上海市经信委、上海市科协以及杨浦区人民政府指导,上海市科技创新中心、杨浦区科委及国家技术转移东部中心主办的“上海区块链技术协会揭牌仪式暨首届长三角区块链技术应用论坛”活动召开,并正式成立上海市首个“区块链产业引导基金”。
根据资料显示,该基金整体规模为50亿元,其中首期10亿人民币规模股权投资基金已启动,主打“区块链 科创板”的投资方向,主要针对投资能落地、能够给实体经济带来实效的区块链及区块链上下游企业。
(三)区块链场景应用
上海作为国内经济、金融、贸易、航运中心,在金融、供应链、航运、溯源等领域为区块链技术应用提供了大量的场景。
从具体应用场景来看,依托政府部门对区块链技术的重视推广,以及区块链企业对区块链技术应用的推进与实践,上海区块链技术已经在保险、供应链金融、航运物流、食品溯源、医疗健康、社会信用、电子存证、数字版权等多个场景落地实践,并有不少应用成果出现。
表3-2:上海市区块链技术应用场景实践

资料来源:公开资料整理,零壹智库
(四)区块链产业园分布
根据零壹智库不完全统计,截至目前,全国共有40家区块链产业园区,从地域分布来看,上海共有4家区块链产业园,区块链产业园区数量仅次于广东省和浙江省,单就城市来看,上海区块链园区数量也同样位居第三,次于广州和杭州的6家。
图3-1:全国区块链产业园区地域分布数量

数据来源:零壹智库
从区块链产业园区成立时间来看,早在2016年,北京、上海、广州三个城市就都已经开始着手成立区块链产业园。2016年11月,上海智力产业园天空区块链孵化基地正式落户上海宝山区,成为中国首个应用区块链孵化基地。2018年,随着区块链相关政策的推动,有3家区块链产业园相继落户上海杨浦区、虹口区、嘉定区。
图3-2:上海市区块链产业园区分布

资料来源:零壹智库
(五)区块链企业情况
从区块链企业数量来看,根据零壹智库不完全统计,上海区块链企业数量呈现逐年增长趋势,截至2019年12月,上海市区块链企业数量达到了367家,是2010年区块链企业数量的3倍多,其中2018年新增注册区块链企业最多,为77家。同时,在这些区块链企业中也不乏万向集团、蚂蚁金服、平安集团等知名企业旗下区块链技术公司。
图3-3:2010-2019年上海市区块链企业数量

数据来源:零壹智库
从区块链企业分布区域来看,在上海市各个区域中,崇明区、嘉定区和宝山区是区块链企业最多的三个区域,分别为48家、42家以及36家,其中嘉定区和宝山区都是区块链产业园区发展活跃的地区。
图3-4:上海区块链注册企业分布区域

数据来源:零壹智库
四、上海市区块链产业园区案例
(一)上海区块链技术创新与产业化基地
2018年9月,在2018中国(上海)区块链技术创新峰会上,杨浦区发布上海首个区块链产业扶持政策,并宣布启动建设“上海区块链技术创新与产业化基地”。该基地落户于湾谷科技园C7栋,建筑面积达19000平方米。
2018年11月,杨浦区正式成立上海市区块链技术协会及整体规模50亿元的区块链产业引导基金,对基地发展起到极大推动作用。
立足“孵化 基金 智库 社群生态 培训”五位一体发展战略,基地工作已经初见成效,影响力不断扩大,政策效应也不断凸显。在2019中国(上海)区块链技术创新峰会上,杨浦区委常委、副区长丁欢欢指出,基地已经入驻40多家区块链技术应用型企业,并在专业培训上以基地为平台举办了11期企业家高级研修班培训,为大型企业定制课程。
(二)亚太区块链中心(APBC)
2018年10月,由虹口区政府、国家音乐产业基地等扶持指导,亚太区块链基金会委托筹建、运营和管理的区块链技术专业孵化平台——亚太区块链中心(APBC)正式成立。该园区坐落于虹口区通州路300号,占地面积5000平方米。
秉承“共识、共建、共享、共赢”的理念,园区目前已经涵盖了教育培训、区块链研究院、区块链实验室、应用落地推广与投资孵化五大业务板块。同时,园区已经与与香港分子区块链中心、WBO开放式企业孵化中心、上海市社会信用促进中心、万向区块链新链空间、巴比特加速器等多地孵化器达成战略合作,形成了协同发展的孵化器平台网络。
目前,园区已经入驻联盟链研发、区块链游戏、区块链智库、区块链评级、区块链数据服务、区块链技术服务提供商等各类型区块链技术企业,并与国内外的行业组织、技术极客、媒体社群等行业共同体举办过超百场区块链交流活动。
(三)蓝天经济城区块链集聚区
2018年10月,上海嘉定蓝天经济城宣布联合中国区块链应用研究中心、创飞集团、链观天下等,共同打造上海特色区块链集聚区,同时还推出针对区块链技术企业的8大项区块链扶持政策,包括办公用房补贴、税收优惠政策、经营扶持政策、人才奖励政策、上市扶持政策、区块链技术示范基地联盟支持、投融资支持以及专利奖励。
该集聚区位于上海蓝天经济城小美科技园内,拥有共计40000平米的创业物理空间,其中园区一期建设已经收工,6000平方米的办公场地已经全部入驻区块链企业,二期于2019年3月13日正式启动,同时区块链集聚区BCC于2019年3月挂牌成立。
集聚区围绕区块链技术、产业布局、实用场景和创新应用提供多维度创业支持,引导区块链企业合规、快速成长,助推区块链技术研发与应用落地,目前已经实现区块链技术在供应链金融、游戏、物联网等领域产业应用的落地试点。