银行区块链应用与案例分析报告:从专利角度分析,筛选7项应用场景
作者 :任万盛
出品 :零壹智库&数字资产研究院联合发布
编者注:原标题为《银行区块链应用与案例分析报告》
由于金融行业的特殊性和强监管,科技公司很难直接获取到金融机构真实、全面的业务痛点和技术需求,这也直接造成金融科技公司提供的产品和服务很少能够完美契合金融机构的需求。
为此,零壹智库从专利申请角度解读金融机构业务痛点、技术需求、解决方法等,通过这些信息去推测未来发展趋势,也为科技公司的战略部署提供参考。
本报告以银行为研究对象,从专利角度分析区块链技术在银行业的应用分布情况,并筛选了7项应用场景进行解析。
- 报告显示,截至2019年12月1日,我国累计有15家银行申请了区块链技术相关专利,专利申请数量累计达到433件;专利申请数量最多3家银行分别是微众银行、工商银行和中国银行。
- 从业务和场景角度来看,数字资产最受银行关注,工、农、中等5家银行均申请了相关专利,专利申请数量达到17件;其次是信贷业务和供应链金融业务,各有4家银行申请了相关专利。
一、银行区块链专利累计申请数量达433件
根据零壹智库统计,截至2019年12月1日,我国共计有15家银行申请了区块链技术相关专利,专利申请数量合计达到433件。专利申请数量最多的三家银行分别是微众银行、工商银行和中国银行,其数量分别为288、50和40件。1. 2016~2019年12月,银行业申请的区块链专利从11件增至433件
2016年~2019年12月,银行区块链专利申请数量从11件增长至433件,数量翻了39倍左右,参与区块链专利申请的银行从2家增至15家。
从专利申请时间来看,我国银行业金融机构申请区块链专利最早可以追溯到2016年。中国银行和微众银行分别申请了7件和4件区块链专利。
图 1:2016~2019年银行申请区块链专利情况(单位:件)

数据来源:WIPO统计数据库,零壹智库
随着区块链概念的普及,以及银行数字化转型的需要,区块链去中心化、可溯源、不可篡改、安全隐密等特性,受到越来越多银行的关注。同时也也吸引了一些银行投入时间、人力、资金去研发区块链技术在银行业的应用。申请区块链专利的银行业逐渐由2家增至15家,专利数量增至433件。
2. 2019年1~11月,银行业申请了284件区块链专利,微众银行占81%
据零壹智库统计,截至11月底,2019年共计有9家银行申请了区块链相关专利,专利数量合计284件,比2018年增长了近2倍左右。
其中,微众银行以229件排在首位,占到2019年(1~11月)新增专利总数的81%;排在第二的是工商银行,在2019年申请了35件,占总数的12%;其余7家银行专利申请数量均在10件以下。
图 2:2019年(1~11月)银行区块链专利申请情况

数据来源:WIPO统计数据库,零壹智库
相较2018年,申请区块链专利的银行数量从11家缩减至9家,而区块链专利申请数量则从95件增至284件,成为增长幅度最高的一年。造成区块链专利数量大幅度上升可归结于微众银行,在2019年1~11月,累计申请229件区块链专利。
3. 微众、工行和中行是我国区块链专利申请数量最多的3家银行
截至2019年12月1日,我国共计15家银行申请了区块链相关专利,排在前3的银行分别是微众银行、工商银行和中国银行。
表 1:2019年11月银行区块链专利申请排行

数据来源:WIPO统计数据库,零壹智库
按照专利申请数量可分为3个梯队:专利申请数量超过100件的,仅微众银行一家;专利申请数量在10~100件之间的,有4家,分别是工商银行、中国银行、招商银行和福建省农村信用社联合社;专利申请数量在10件以下的,有10家。
二、银行区块链专利图谱
专利申请人为了能够让专利审核员了解所申请的专利是否具备创新性、实用性、独特性,往往会将将专利技术背景、业务痛点、技术痛点、解决方法及具体流程写入专利申请书中。为此,本报告对区块链技术、应用场景进行整理和统计。1. 有139件区块链专利与金融业务和应用场景有关
据零壹智库不完全统计,银行申请的区块链专利当中,有151件专利与基础设施和底层技术有关,139件专利与金融业务和应用场景有关。
图 3:银行区块链专利分布情况

数据来源:WIPO统计数据库,零壹智库
基础设施和底层技术:数据处理是专利申请中出现次数最多的技术,据不完全统计,与数据处理相关专利申请数量达到54件。其中,数据处理包含了数据存储、数据读取、数据访问、数据共享、数据检测、数据缩容、数据同步等技术。其次,智能合约、共识算法和加密技术三项技术在专利中的出现次数达到10件以上。
金融业务及应用场景:按照业务可将区块链专利分为11项业务,其中支付结算、供应链金融和跨境支付是专利申请数量最多的3项业务,其专利申请数量分别为13、7和6件。按照应用场景分类,身份认证是专利申请数量最多的应用场景,专利申请数量有7件,其次是权限管理、区块链投票和事件发布与订阅,专利申请数量均为5件。除此之外,还有17件专利与数字资产有关。
2. 银行区块链专利图谱(业务)
从业务角度来看,数字资产、信贷业务和供应链金融是最受银行关注的3个领域。有5家银行申请了数字资产相关专利,包含中国银行、工商银行、农业银行3家大型国有银行。信贷业务和供应链金融业务分别有4家银行申请了相关专利。
除此之外,支付结算、征信和跨境支付也是银行比较关注的应用场景,申请这些领域专利银行均达到3家。
图 4:银行区块链专利图谱(业务)

数据来源:WIPO统计数据库,零壹智库
- 微众银行凭借数量优势,在业务分布上处于领先优势,其区块链专利覆盖了数字资产、供应链金融业务、支付结算业务、征信和汇款业务。
- 中国银行的区块链专利覆盖了数字资产、信贷业务、征信、跨境支付、资金存管和结售汇业务。
- 工商银行的区块链专利主要集中在数字资产和供应链金融业务。
3. 银行区块链专利图谱(应用场景)
从应用场景角度考虑,身份认证、区块链投票和资产转移是目前最受银行所关注的3个场景。其次是积分管理、区块链溯源、秘密交易、风险管理和票据处理。
图 5:银行区块链专利图谱(应用场景)

数据来源:WIPO统计数据库,零壹智库
三、7家银行区块链专利应用场景案例解析
1. 农业银行:区块链技术解决征信单点故障目前的征信系统存在单点故障问题,征信系统一旦出现服务异常、数据损失、丢失等故障,直接影响整个征信系统的正常运行。
为此,农业银行发明一项基于区块链技术的征信系统,可通过联盟链避免中心化征信系统造成的单点故障问题,可有效减低银行风险管理成本。
该系统由7个模块组成,分别是数据接入模块、信用报告生成模块、征信查询模块、权限管理模块、异议处理模块、数据归档管理模块和异常监测模块。
图 6:农业银行区块链征信系统模型

信息来源:零壹智库,专利申请书
其中,数据接入模块负责对上传的征信数据进行有效性检测和共识,对通过检测的征信数据进行预处理,补充缺失数据并存储到联盟链中;
信用报告生成模块,通过智能合约计算信用等级,生成信用报告,并将共识后的报告存储到联盟链中;
征信查询模块,主要接收用户征信查询请求并将请求记录存储在联盟链上;
异议处理模块,接收用户发送的异议处理请求并进行数据纠错;
数据归档管理模块,对过期的征信数据进行归档;
异常监测模块,实时或定时统计用户行为数据,并将异常用户行为数据推送至监管部门。
除此之外,该系统还可以支持支付机构作为节点加入联盟链,由支付机构将其业务数据上传至区块链征信系统,丰富银行征信数据,提高征信数据的可靠性。
2. 中国银行:利用区块链技术解决网络交易欺诈问题
目前,网络电信诈骗越来越多,对用户的财产造成严重损失。由于银行和支付机构的反欺诈系统都是独立的,当遇到跨支付机构的网络交易欺诈问题,银行很难进行有效识别,也无法及时对用户进行风险预警。
图 7:中国银行网络交易欺诈解决方案

信息来源:零壹智库,专利申请书
为此,中国银行利用区块链技术组建联盟链,通过联盟链对问题账号进行排查。其具体步骤为:
1)由公安机关、行业监管部门和支付机构筛选出问题账号,并制定问题账号判定标准。问题账号分为黑名单和灰名单账号两种;黑名单账号即曾经进行过欺诈交易的账号,灰名单账号为陌生账号和高危险账号。
2)将这些问题账号打包成区块,并广播至联盟链网络中所有的支付机构节点。
3)当用户请求跨支付机构进行交易时,银行利用联盟链对交易双方账号进行排查。如果账号为正常账号,则直接通过交易;如果账号为黑名单账号,则暂时冻结黑名单银行账号并向用户说明原因;如果账号为灰名单账号,则以短信或提示语的形式向用户进行预警,同时对用户进行第二次风险确认和身份认证。
4)在第二次认证结束后,联盟链会对账号进行第二次判断,将灰名单账号转化为正常账号和黑名单账号。如果判断结果为正常账号,则通过交易,并将账号转化为正常账号;如果判断结果为黑名单账号,则冻结账号,将灰名单账号转化为黑名单账号,并向用户说明原因;如果判断结果仍为灰名单账号,则重复上述灰名单处理步骤。
5)有灰名单账号转化为正常账号和黑名单账号,会将该信息广播至区块链联盟网络中所有支付节点。
该方面通过建立联盟链对问题账号进行排查,以提高银行反欺诈识别能力和风险管理能力。通过规则合约识别问题账户,提高欺诈事件识别效率,降低人为所导致的操作风险;将问题账户打包成区块并广播至联盟链网络中,促进数据和信息的共享,解决支付机构之间数据孤岛问题;实时对用户进行风险预警,提高用户风险防范意识。
3. 中国银行:基于区块链支付系统的跨境支付方法
目前的跨境支付业务是基于SWIFT代理模式进行交易,但存在以下痛点:跨境支付业务需要经过多个代理行,支付路径过长,效率较低;由于各银行之间存在时差或处于节假日,导致跨境支付时间漫长;跨境支付需要向代理行支付费用,成本增高;销账率较低;无法实时查询交易情况。
中国银行基于区块链技术研发了一套区块链跨境支付系统。该系统由区块链网络、区块链支付网关和区块链网络管理系统组成。其中区块链网络中包含多个区块链节点;区块链支付网关负责连接区块链节点、区块链网络管理系统和参加行支付系统,接收并存取普通行支付系统提交的的支付数据;区块链网络管理系统负责接收审核参加行开户请求,授权参加行为普通行或账户管理行,开设区块链托管账户与区块链帐户。
图 8:中国银行区块链专利之跨境支付系统架构图

信息来源:零壹智库,专利申请书
具体支付方法分为3个流程,注册交易流程、转账交易流程和取现交易流程。
注册交易流程:普通行向账户管理行发送注资请求,账户管理行将注资行的实体帐户向实体托管账户注入注资金额,并更新到区块链网络中;区块链网络根据注资结果将区块链托管账户向注资行区块链账户注入注资金额。
转账交易流程:汇款行根据汇款客户发起的转账请求对客户账户及汇款行区块链账户进行记账,并将转账请求发送到区块链网络;区块链网络各节点通过共识算法对转账请求和转账结果进行表决,若表决通过则将区块链账户向收款行区块链账户转入金额,并将支付报文发给收款行。
取现交易流程:帐户管理行接收普通行发送的取现请求,将账户管理行的实体托管账户向取现行实体帐户转入取现金额,并更新到区块链网络中;区块链网络向账户管理行的区块链托管账户转入取现金额。
图 9:中国银行区块链专利之跨境支付交易流程图

信息来源:零壹智库,专利申请书
相较SWIFT代理模式的跨境支付,区块链跨境支付系统具有以下优点:汇款行与收款行之间点对点进行交易,省去了代理银行造成的时间成本和资金成本,提高了银行间跨境支付效率;支持7*24时间交易,不受时差与节假日影响;可通过区块链分布式账本实时销账;支持实时查询交易转账状态;可保障数据存储安全,防止数据泄露风险;可通过区块链网络促进数据共享,提高工作效率。
4. 微众银行:基于区块链技术的债务催收
在我国,通过法院仲裁进行债务催收成为银行催收的主要方式之一。然而,目前的仲裁流程主要包括提交仲裁、仲裁庭受理、收集证据、按前调节、出庭举证、组庭裁决等一系列常规步骤,耗时长、效率低。
为此,微众银行研发了一种债务催收系统,基于区块链技术将债务催收自动化、线上化。该系统基于区块链智能合约、共识算法等技术自动触发仲裁流程,减少人工干预,简化催收流程,提高催收效率。
当系统发现用户贷款逾期之后,可以根据规则自动判断是否仲裁;根据逾期数据和区块链节点存证数据自动生成仲裁内容并发送至仲裁系统;自动缴纳仲裁费用;获得仲裁胜诉消息之后,触发并执行债务催收请求,实现仲裁案件的自动化。
图 10:微众银行区块链技术之仲裁催收流程图

信息来源:零壹智库,专利申请书
该系统还连接了催收系统、仲裁系统、存证系统、冻结系统和大数据平台,可实现仲裁催收的全流程管理。其中,大数据平台会定时对贷款系统中逾期用户的逾期利息进行计算,并将逾期利息和逾期信息发送给催收系统。
催收系统负责检测逾期用户是否是黑名单用户。存证系统负责存储贷款合同文档、还款计划表、贷款时刷脸认证数据、贷款承诺书、电话录音。仲裁系统负责对仲裁进度进行实时提醒,也可以成立网上仲裁庭,通过仲裁系统双方进行对峙。冻结系统负责资产资产冻结。
具体流程为:
1)催收系统接收大数据平台发放的逾期数据,并检测逾期数据是否符合预设的风险规则;若逾期数据符合风险规则,则从存证系统的区块链节点中获取逾期数据对应的存证数据,并根据存证数据和逾期数据生成仲裁内容;如果不符合风险规则,则发送告警信息给逾期用户。
2)催收系统将仲裁内容发送给仲裁系统,并对仲裁审理进度进行检测;
3)仲裁系统在收到仲裁请求之后,会通过区块链节点验证存证数据是否处于可信状态,是否满足立案条件;若存证数据处于可信状态则通过预审,并发送信息给催收系统,并检测催收系统是否成功缴纳仲裁费
4)催收系统收到预审通过信息之后,通过财务系统缴纳仲裁费用;若规定时间内未收到信息,催收系统则确定为仲裁案件不符合立案条件,此时需要修改仲裁内容,重新生成仲裁请求;
5)仲裁系统接收到缴费信息,对仲裁案件进行立案,并检测案件是否审理完成并处于胜诉状态;
6)若催收系统接收到仲裁胜诉之后,检测还款结清状态;如果处于还款结清状态,则触发撤销指令,撤销仲裁案件;如果不处于结清状态,则触发冻结指令,将冻结指令发送给冻结系统将逾期用户财产冻结。
5. 福建农信:基于区块链技术简化扶贫贷款流程
目前我国扶贫贷款存在流程复杂、信息不对称、数据可信度低、监管难等痛点。相比普通贷款,扶贫贷款涉及到各级政府部门,需要对不同部门的流程进行整合;并且,还需要对用户借款需求、还款能力、还款意愿、是否是贫困户进行评估和判断;除此之外,还需要通过银行贷款系统、财务系统、扶贫贷款管理系统等系统进行关联,确认贷款审批进度和贷款资金发放进度。
为此,福建农信基于区块链技术,发明了一套扶贫贷款管理系统,在精准扶贫、贷款流程、以及监管监督都具有明显的提升。
图 11:福建农信区块链之扶贫贷款解决方案

信息来源:零壹智库,专利申请书
首先,该系统打通了与各政府系统、银行系统之间的数据壁垒,将各系统数据保存在区块链网络中。银行可通过区块链网络直接获取到分散在各个部门之间的客户数据,促进了金融机构与政府部门之间数据共享。并且,基于区块链不可篡改、可溯源等特性,可保障数据的真实性、安全性、及时性和全面性,有效降低银行扶贫贷款业务的难度,提高扶贫贷款用户识别的准确率。
其次,该系统利用智能合约,简化了扶贫贷款审核流程和发放环节,提高了贷款审批速度和资金发放速度,将贷款业务线上化、自动化。福建农信基于智能合约在扶贫贷款管理系统中加入了贷款审批流程合约、贷款管理合约和扶贫贷款贴息申请合约,用户可在申请时,触发智能合约,由系统自动在区块链网络自动收集、整理、分析用户数据。
除此之外,该系统还为政府部门提供了数据获取接口。政府部门可通过区块链网络监控扶贫代理过程的信息流、资金流、审批流。政府部门可通过该系统了解贷款进度,并且对贷款过程中的违规违法行为进行监督管理。
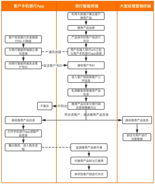
6. 福建农信:基于区块链技术进行产品营销
目前银行的营销方式可以通过大数据分析平台筛选出相关金融产品或服务所对应的潜在客户。但在实际应用中,由于监管要求,银行的营销方式受到很多限制,很大程度上,仍需要客户亲来到银行网点或客户经理上门营销;电话、短信、邮件等营销方式因受到监管要求,效果并不理想。
福建农信基于区块链和物联网技术,发明一种营销方法,在物联网设备之间利用区块链定向客户营销和开放式客户营销,可提高银行营销准确性、有效性、便捷性。
图 12:福建农信区块链专利之智能营销

信息来源:零壹智库,专利申请书
具体方法为:在区块链参与者之间的网络架构中建立一条广告链和一条客户链;在2条区块链上分别建立客户链账本和广告链账本;由金融区块链联盟发起者建立、保存广告积分总账,并负责投放广告积分;将物联网与区块链融合进行定向客户营销和开放式客户营销。
本文仅对银行如何利用物联网和区块链技术进行定向客户营销,具体步骤为;
首先,银行会基于大数据技术计算出金融产品或服务所对应的客户,并利用区块链加密技术将客户推荐产品进行加密保存到客户链上进行共识。当客户进入到银行并连接到银行网点wifi网络之后,客户手机中的银行app会自动与银行智能终端建立通讯连接。
之后,银行基于手机银行app发送的客户号ID通过区块链获得客户公开信息以及客户推荐产品目录。银行将推荐产品目录与自身网点营销策略进行比对是否符合。如何符合,银行则将推荐产品目录发送至客户手机银行app和大堂经理营销终端。如果不符合,智能终端则取消推送,
当客户接收并购买推荐产品之后,银行智能终端会对推荐产品进行标记避免重复营销,同时保存在客户链上进行共识。
该专利基于区块链技术,开创了银行新的营销模式,可避免传统营销方式所存在的问题。将客户链和广告链互通的营销模式,可进一步实现银行精准营销的目的。基于物联网和区块链技术的定向营销,让营销模式更加精准、及时。通过广告积分进行广告投放,可有效防止褥羊毛时间的发送。
除此之外,将推荐产品目录存储在区块链当中,只能通过银行终端设备获取信息,可有效保护数据安全,避免数据泄露风险。
7. 玉山商业银行:基于区块链技术进行额度授权管理
目前,跨国企业在遇到资金需求时,可申请跨境授信,将企业授信额度使用范围扩展国外,使海外业务也能得到授信资金支持。当银行对海外企业进行授权时,由于海内外分行授信额度与动用信息储存在各自系统,查询跨境额度极为不方便。
并且跨境动拔业务主要依赖电子邮件和电话等传统通信方式确认,增加了授信额度管理的难度。为此,玉山商业银行发明了一项专利,利用区块链技术实现对授信额度的管理办法。
图 13:玉山商业银行区块链专利之跨境授信额度管理

信息来源:零壹智库,专利申请书
首先,由银行建立一个私有区块链网络,全球各分行作为执行授信的节点。各节点都运行同一个共识软件程序,分布式存储授信额度批复书和授信额度数据,并记录所有历史动用记录信息,并基于加密技术对信息进行加密处理。
然后,用户可以在银行总行、分行或支行设立授信批复书、新增跨境共享额度、建立跨境共享额度批复书等操作。节点系统将授信批复书编译成数字化合约文件,并打包成区块发布至多个执行授信的节点。
当用户在境外分行或支行动用授信额度时,动用记录会编译成数字化合约文件,并打包成区块发布至多个授信的节点。
通过该方法,不仅提高了企业授信额度的使用率,缓解现金流压力;还提高了银行跨境额度管理能力。