央行数字货币对金融体系的或有影响
1)DCEP或对第三方支付服务业务形成挑战。
2)DCEP对第三方支付机构销售货基等资管产品方面的影响存在不确定性。
3)DCEP体系下第三方支付机构或较难直接获得支付大数据信息,所以原有模式中依附支付大数据衍生出来的征信、风控等相关业务或将受影响。
第二,DCEP对商业银行或有两点直接影响。
1)DCEP可能影响银行负债端资金来源并提高负债成本。为了缓冲DCEP对银行负债端影响,央行或启动多维度应对措施,如不对DCEP计息等。
2)DCEP或将影响支付清算结算和数字货币托管两类中间业务。根据目前专利信息,DCEP不仅影响传统小额零售支付结算,或可还将应用于大额支付清算场景。根据专利信息,DCEP二元运行模式中银行账户与数字钱包绑定,数字钱包托管在商业银行。未来商业银行可能将托管数字钱包作为一种新的中间业务。
第三,DCEP对央行调控的三点或有影响。
1)若DCEP计息,则DCEP利率可作为新型价格工具,甚至可用来打破零利率下限。值得强调的是,我们只是基于学理探讨DCEP实现负利率的逻辑及如何为央行拓宽货币政策边界,并不指向DCEP推广后一定跟进负利率政策操作。
2)DCEP“通证”记账方法且信息记录较为便利,或可降低央行监管成本。
3)DCEP或可便利追踪并控制资金流向,有助于央行开展更有效的结构调控政策。
第四,DECP对货币派生机制的两点或有影响。
1)或可重构基础货币结构并影响货币乘数。
2)或可提高逆周期操作效率并降低顺周期特征。
附录:
1)第三方备付金结构及缴存规定
2)DCEP推广后的货币乘数推导
3)DCEP体系下利用支付合约实现资金投放

前言
本系列前续专题陆续对信用货币体系本质、央行数字货币框架及其具体运行机制进行了探讨,重点介绍了央行数字货币如何兼容“去中心化”和“中心化”货币特征,如何在传统货币派生框架上嫁接数字化信息技术,从而实现有效的数字货币投放、交易和回笼。本文在此基础上尝试进一步分析并回答市场较为关注的两个问题,一、DCEP推广后将对金融机构行为产生怎样的影响;二、DCEP将对传统的货币派生机制带来哪些变化。
既然DCEP定位于替代M0,毫无疑问DCEP首先将对支付领域产生深远影响。目前中国受央行许可经营支付业务的机构可分为两类,一类是金融机构,主要是商业银行,另一类是非金融机构,主要指第三方支付机构。本文探讨DCEP对支付机构的影响,主要围绕这两类机构行为展开分析。此外,支付领域的变化必然对称影响央行货币调控范式,故本文探讨DCEP对金融机构的影响主要聚焦于三类机构——第三方支付机构、商业银行和央行。本文前三部分内容便针对性分析DCEP对这三类机构业务行为的影响。
DCEP对传统货币派生机制带来哪些变化?本文第四部内容对此进行针对性回答,并主要关注两个重点。一是DCEP将如何重构基础货币结构并影响货币乘数,二是DCEP如何降低传统货币派生机制内生的金融顺周期特性。之所以重点分析上述两点,是因为货币派生机制内涵较广,牵涉金融体系和央行调控框架的方方面面,试图一文捋清DCEP对货币派生机制的影响并不现实。只不过DCEP直接影响在于重构央行基础货币结构并影响“货币退出流通领域”的比例,此外DCEP还会降低传统货币派生机制几乎无法避免的内生性金融顺周期特征,所以我们分析DCEP对传统货币派生机制影响时,不防暂且关注上述两个重点。DCEP推广后会有其他哪些影响,影响程度如何,有待于未来进一步研究探讨。
一、DCEP对第三方支付机构的或有影响
DCEP未来大概率对第三方支付机构及相关企业的支付结算、基金与资管产品销售和大数据信息服务三类业务产生影响。值得强调的是,未来央行与第三方支付机构具体采用何种合作模式,DCEP在多大规模上推广使用,将对第三方支付机构的三类业务带来不同影响。(一)第三方支付机构的三类业务
第三方支付机构有三类业务未来或受DCEP影响,一是央行许可的支付业务,包括网络支付、预付卡发行与受理等;二是撬动支付平台流量优势而开展的资管产品销售,例如接入货币基金销售端口;三是依托支付大数据信息而衍生出的征信和风控相关业务,例如小额信贷、芝麻信用评分等。
第三方支付机构的核心业务在于支付服务。目前央行许可非金融机构开展的支付业务主要包括三类,网络支付、银行卡收单、预付卡发行与受理。相比商业银行提供的支付服务,第三方机构最具特色的支付业务是网络支付服务,其中一个经典的现实场景在于移动支付[1]。移动支付服务与其他电子支付的最大差异在于两点:一、提供便利支付的软硬件设施。例如二维码及扫码设备。二、设置虚拟账户,以虚拟账户之间的交易划转来实现更快的交易支付,具体的交易清算由网联平台来实现。另外,第三方支付机构也同步记录以虚拟账户为账户名的交易支付信息。
第三方支付机构的另一类重要业务在于利用支付平台销售货币基金及其他资管产品。便利的第三方支付吸引了大量支付行为并产生交易大数据信息。为充分利用大数据流量优势,第三方支付机构为货币基金及其他资管产品接入销售入口。以“余额宝”为例,余额宝货币基金(前身)成立后即接入支付宝,基金规模迅速扩大。高峰时期余额宝规模达到1.69万亿(2018年第一季度),占当时货币基金市场总份额的23%。
第三方支付机构以大数据信息撬动征信和风控相关业务。支付流量优势不仅在于搭建了一个便利化的货基等销售渠道,还可以发展出征信和风控方面的独特优势。第三方支付机构近年来利用交易大数据信息积极推进两类业务,一是拓展现金贷等小额信贷产品,并以此为基础发行消费贷ABS。二是发展第三方征信,以个人信用状况分析为商业银行和用户提供风险识别服务。以阿里的芝麻信用为例,在取得用户授权后,支付宝平台将个人交易数据传递给芝麻信用,通过分析个人交易数据对用户进行打分。而商业银行可以与芝麻信用合作,同样在用户授权后,银行借鉴芝麻评分作为向居民提供后续服务的依据,例如在线发卡、风险控制等 [2]。
我们认为三方支付机构上述三类业务中最重要的是支付服务,其后两类业务均根植在支付流量平台优势之上。第三方支付机构支付之所以能够快速推广,积累出交易支付流量优势,最重要的原因在于第三方支付提高了公众的支付体验。一、相比于现金支付,扫码支付等电子支付方式减少找零、凑整和验真等繁琐步骤。二、相比银行账户方式,第三方支付收款界面统一,即使商户与居民的开户行不同,后续支付过程中仍可使用统一的界面操作,无需考虑跨行转账等具体细节。


(二)DCEP对第三方支付业务的或有影响
按照目前已知的央行数字货币定位及双层运营模式[3],央行数字货币最终走向零售端,在货币派生机制中的地位等同于M0。考虑到DCEP的现实载体是手机APP、PC端网络支付等形式,其在C端的使用体验与既有的有第三方支付体验较为类似,且DCEP拥有较高的支付便利性,因而或可对第三方支付业务形成一定挑战。换言之,DCEP真实落地后,不仅可以替代流通中的现金(M0),还可能对目前第三方支付带来影响。
从目前既有专利信息来看,央行数字货币大概率会以数字钱包形式托管在商业银行。央行数字货币的具体技术实现路径,可能交由市场竞争选优完成[4]。按此线索推测,未来央行数字货币和第三方支付体系会否有其他合作领域,例如数字货币APP端口设计推广等,值得我们关注。按照目前既有信息推测,我们认为DCEP推广后既有第三方支付业务模式或面临三点改变。
一、因更高的支付便利性和更高的信用背书,DCEP或对第三方支付机构的支付服务业务形成挑战。DCEP设计有意将电子与现金支付融合,并吸收目前较为前沿的支付技术。这样一来,第三方支付既有的支付便利性优势不再凸显。例如,银行卡支付(借记卡、信用卡刷卡)、APP扫码(支付宝、微信)、基于手机近场通信(NFC)等目前散落在不同支付渠道中的支付手段,未来均会被DCEP整合。此外,目前的电子支付方式,在绝大多数日常生活场景最多支持单离线支付,而DCEP可允许在各个场景实现交易双方短暂离线[5]。又如,根据目前专利发布信息,未来DCEP在客户端至少支持芯片卡刷卡[6]和手机近场通信[7]方式,可见,央行DCEP的支付便利性极高。更为重要的是,DCEP享有央行信用背书,安全性相较第三方支付更高。
二、央行数字货币具体落地和推广机制不明确,DCEP对平台销售资管产品业务的影响尚不确定。
从数据上可以直观发现,因享受到支付流量红利,接入第三方支付平台之后的资管产品规模往往相对较快增长。能否继续依附交易平台享受流量红利,取决于未来DCEP用户端是否还能够接入资管产品销售端口。若第三方支付机构获得央行数字钱包客户端开发运营资格,又或是DCEP直接以现有的第三方支付APP为客户端,并允许资管产品销售接口保留,则与平台关联的货基等资管产品销售和规模影响较小,否则影响较大。
三、DCEP模式中第三方支付机构大概率失去交易记账资格及交易数据信息,其撬动大数据服务而发展的征信、风控等业务或受影响。
目前第三方支付机构已经与一些金融机构开展合作,在得到消费者许可的情况下,利用交易支付大数据信息为消费者评分,作为金融机构提供发卡等服务的依据,此类业务主要以三方机构获取的交易信息为基础。无论最终央行数字货币客户端APP如何设计,考虑到可控匿名等设计要求(即只有央行或是居民自己在特定情况下可获知交易信息),DCEP大概率将会对第三方支付机构的支付业务形成部分替代。而一旦第三方支付平台用户交易流量且获得的信息优势降低,那么基于交易数据构建的大数据服务也将受到同步影响。


除了上述DCEP对第三方支付机构的三点或有影响之外,还有两条值得注意。
一、不论最终落地的具体机制如何,DCEP和传统支付体系中C端用户体验或将大体保持不变,但两个系统背后实现支付清算的路径及采用的技术已截然不同。基于传统电子账户的支付体系下,使用三方支付机构服务时,每一阶段都需支付和结算两步。支付即付款方银行账户与收款方的三方虚拟账户资金变化,由银行体系内部和第三方支付机构内部记账完成。清分结算则指银行准备金账户与三方机构备付金账户资金变化,需走网联支付体系。DCEP体系中,不论最终客户端采用怎样的具体表达,交易支付实现基于“通证”体系。“通证”体系中“支付即结算”,只需将付款方数字钱包客户端内的数字货币发送至收款方数字钱包即可。
未来第三方机构可能会将注意力集中于数字钱包C端支付体验,通过差异化竞争吸引客户。当然,我们不能排除未来会否因流量等因素考虑,央行与第三方支付结构达成其他合作共赢模式,那么具体影响或又是另一番情境。
二、DCEP推广前后,第三方支付机构均不能使用备付金。目前第三方支付机构备付金账户内涵大概有1.5万亿左右资金[8],若未来DCEP对第三方支付形成替代,则第三方备付金规模减少,是否意味着第三方支付机构可用资金规模减少?
事实上目前备付金账户冻结在央行负债端,第三方支付机构不能动用这1.5万亿的备付金账户资金。随着DCEP的推出,一个可能的变化是三方机构交存的备付金因被部分替代而减少,央行发行的DCEP增加,基础货币结构因此会有变化。我们将在第四部分对此展开详细阐述。
二、DCEP对商业银行传统业务的或有影响
DCEP对商业银行存在两个方面的或有直接影响,一是银行存款利率及规模;二是数字货币托管带来的中间业务收入。(一)商业银行两类传统业务模式
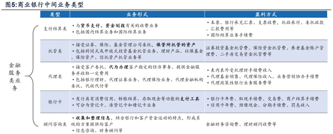
银行经营可大致分为息差和中间业务。息差业务指商业银行作为金融中介开展资金融入和融出活动,计入并影响资产负债表的业务。中间业务是指不影响商业银行表内资产负债,但形成银行非利息收入的业务[9]。
息差业务是商业银行的传统业务。息差业务经营状况直接受负债端成本和资产端收入影响,最终可用净息差来观测。一般认为银行面临的利率和信用风险等因素是影响商业银行银行净息差的重要因素。若将商业银行视作资金报价商,存款利率可视作资金卖价,贷款利率可视作资金买价,银行可通过设置买卖价差获得收益。但与此同时,存贷现金流存在信用风险、流动性风险、期限错配等问题,银行需要综合考虑信贷风险与收益,设定合理的息差抵御风险,确定息差业务经营策略。
中间业务大致可以分为两类,不形成表外资产的金融服务收费类中间业务以及,形成表外或有资产的中间业务。其中与未来DCEP或关联较为紧密的中间业务主要涉及支付清算结算和托管两类。一、银行提供多种借记、贷记支付清算结算工具,例如,通过提供汇票、本票、支票、汇兑等支付工具,向收付双方收取一定手续费,又如,通过发行银行卡,在POS机刷卡收单清算过程中向商户收费。二、银行可作为证券类产品的资金托管机构,例如,提供证券投资账户、养老金账户服务。


(二)DCEP对商业银行的或有影响
DCEP的二元运行模式,或是影响银行业务的关键。所谓“中央银行——商业银行”二元运行模式,是指银行账户与数字钱包相互绑定,数字钱包相当于托管在商业银行。DCEP的二元运行模式对传统银行业务或带来两点影响。
一、DCEP可能影响银行负债端资金来源并影响负债成本。对居民而言,不论是定期存款、理财产品,还是货币基金,赎回和提取总是面临一定限制,不如活期存款方便。因而居民始终愿意持有一定数量的低息活期存款。这种便利性溢价可以用过去活期存款利率与通胀和货币基金利率脱钩进行佐证。然而未来央行数字货币推广以后,居民有可能将银行活期存款兑换成DCEP,将部分资金沉淀在数字钱包中,而并不完全将现金兑换成央行数字货币。换言之,有可能是DCEP对活期存款这部分电子支付形成替代,而非仅对现金形成替代。可以参照的案例是过去第三方支付规模扩张前后,现金占基础货币的比重依然维持在20%左右,然而第三方备付金占比提升,超额准备金占比同等幅度下降[10]。由于DCEP是央行的负债,而非银行负债。DCEP的扩容有可能对应一定程度上银行活期存款“脱媒”。此外,银行存款与DCEP的转换速度较快,导致一般存款的稳定性降低。银行可能为了稳定活期存款来源,负债端存款利率或有上行。
当然,央行为了避免对银行负债端造成较大影响,有多个可能实施的应对措施。例如,不对DCEP计息,降低其吸引力[11]。又或者对银行存款兑换DCEP设置一定手续费,使之与当前活期存款取现手续费类似。
二、DCEP或将影响支付清算结算和数字货币托管两类中间业务。一)相比第三方支付机构侧重小额零售支付服务,银行经营的清算结算业务中,为银行同业及企业间提供的大额支付清算业务,可能是其具备一定优势的领域。若未来DCEP仅替代小额零售支付,则商业银行大额支付清算结算规模不会受到太大影响。然而根据目前专利信息,央行数字货币也可应用于大额支付清算场景。例如,银行可在DCEP业务库之间转移资金,业务库起到了原先同业清算账户的功能[12]。这种情况下银行支付结算业务规模将受影响。二)DCEP二元运行模式中数字钱包托管在商业银行,银行账户与数字钱包相互绑定[13]。这一托管模式与商业银行现有的账户托管业务模式颇为类似。未来商业银行可能将托管数字钱包作为一种新的中间业务,向使用钱包的客户收取一定托管费用,或是通过低费用政策推广钱包,吸引客户流量以开展其他增值业务。
除了提到的两类中间业务之外,商业银行也可以提供其他数字货币衍生服务,数字货币流通管理服务未来可能为银行贡献一定收入比例[14]。

三、DCEP对央行调控效率的或有影响
DCEP或在三个方面提高央行调控政策效率,一、若DCEP计息,则DCEP利率可作为新型价格工具,甚至可用来打破零利率下限。二、DCEP“通证”记账方法且信息记录较为便利,可降低央行监管成本。三、DCEP可加载特定功能,有助于央行更有效开展结构调控。(一)央行影响货币派生的调控机制
总体而言央行通过两个角度影响商行银行扩表,一是旨在周期调控的货币政策,二是旨在风险防范的宏观审慎政策。具体作用机制方面,前者针对性影响超额准备金数量及法定存款准备金率来左右银行总量扩表程度,至于银行扩表结构并非总量货币政策的调控重点。可以说旨在周期调控的总量货币政策并不关心银行具体业务行为;而相比周期调控政策,宏观审慎政策更加针对性影响银行具体的扩表行为。
为了说明央行的政策调控逻辑主要有周期性货币政策和宏观审慎金融监管两类,我们不妨先来简要回顾货币派生原理。
作为银行负债,货币派生过程亦是商业银行和实体部门扩表的过程。基于具体单个商业银行角度,我们可以说银行存款是企业或居民“存”进来的,追溯这笔存款,可能是实体部门从其他银行取出现金再存入进来,又或者直接银行转账而来。问题是最初的那笔存款如何被创造出来?一个比较好的理解角度就是将所有银行间的业务进行轧差,剔除银行间同业互持、存款转账、从一家银行取现到另一家银行存入存款等,这样我们就能够更加清晰的思考初始的“存款被如何创造”问题。显然,将所有银行间的业务进行轧差之后,银行存款的创造路线便清晰起来——银行的每一次扩表均由资产端驱动负债端扩张。对应到现实情境,存款创造过程亦为信贷增长过程,本质上就是银行和实体部门信用扩张过程:实体部门举借一笔信贷→实体负债扩张且银行扩表→企业获得信贷意味着它获得一笔存款→企业资产端存款扩张并且银行负债亦同步扩张。这一过程即所谓的“贷款创造存款”机制(Loan Creates Deposit, LCD)。
货币不能无限创造,原因在于银行每一次扩表需要消耗成本(“流动性成本”和监管成本)。既然信贷驱动存款扩张,似乎货币创造不过是银行资产负债表的简单记账而已,货币在逻辑上也就可以无限扩张。那么现在的问题是,银行可否无限扩表?首先可以肯定,当实体信用条件不足时,银行会谨慎考虑对其投放信贷,所以从这一点看实体资产状况相当程度上决定货币创造程度。事实上商业银行扩表过程中还有一个重要的变化容易被人忽略,那就是每次LCD过程之后,商业银行会紧跟两个资产端的业务调整动作,一是LCD之后商业银行因为多增的存款而交纳法定存款准备金,持有的超额准备金减少;二是假设现金持有比例不变(受当前支付条件等因素影响),存款规模扩张之后公众取现的规模也会提高,银行库存现金(即为银行持有的现金)减少。这就意味着每次LCD之后商业银行都会面临着超额准备金和库存现金流失。银行可以要求央行将超额准备金兑现为库存现金,若将超额准备金视为商业银行的流动性,那么每次LCD之后商业银行均需付出一定的“流动性成本”。不仅如此,进一步考虑银行扩表过程中面临的种种监管约束,那么每次LCD不仅需要银行承担“流动性成本”,还需要承担其他的监管成本,经典例子莫过于贷款扩张将消耗资本金。这就意味着,给定流动性、监管条件等约束,银行最终无法做到无限扩表,货币创造过程终将收敛。

通过调控银行扩表成本,央行可以实现对银行扩表的总量调控和结构性影响。其中央行主要通过流动性供给来调节商业银行整体扩表幅度节奏,通过监管条件设置来影响银行结构性扩表行为。货币创造过程即为银行扩表过程,既然商业银行每一次扩表均消耗流动性和监管成本,那么货币创造便并非无限,而受制于流动性多寡和监管条件的约束。对央行而言,恰恰通过调整银行扩表成本,即流动性成本和监管成本便可影响银行扩表,从而影响货币创造总量幅度和货币具体由哪些信贷派生而来。超额准备金供给方面,央行可以采用扩表和非扩表两种方式。所谓扩表方式指的是通过购买资产或者增加对金融机构债权来投放超额准备金,反之回收准备金;所谓非扩表方式指的是通过降准改变准备金结构,将原本“冻结”的法定准备金解冻为超额准备金,升准效果反之。而监管条件方面,央行可以通过设定具体监管条件实现更为直接、并且更加侧重结构引导的银行扩表调控。例如金融同业监管要求,限制银行同业资产负债规模扩张,同时也约束了银行整体扩表进度。又如设定结构性或定向的信贷规模考核要求,从而引导银行扩表结构。当然,在目前的监管分层结构下,偏重微观和具体细节的监管下沉至银保监会,央行主要负责监管政策的顶层设计和宏观审慎监管。

(二)DCEP或可提高央行调控效率
本系列前续专题《DCEP的或有运行机制》中指出,DCEP可能有三点显著特征。一是替代M0,故而可以捕捉原来传统电子支付体系无法获取的实体部门现金支付信息;二是基于“通证”记账,更加清晰高效捕捉每一笔货币交易流转信息及货币去向;三是可加载特定功能,便于央行实施定向的货币投放。
上述分析阐述了央行如何通过流动性(基础货币)供给和监管考核来影响银行扩表。此外,我们知道央行的调控目的有两点,一则调节商业银行总体扩表进程,二则调控商业银行扩表的结构性行为。
综合DCEP支付体系特征、央行调控方法及调控目的,我们推导认为未来DCEP体系或可在三个方面提高央行调控效率。
一、若DCEP计息[15],则DCEP利率可作为新型价格工具,甚至可用来打破零利率下限。1)逻辑上DCEP可实现差别化计息。目前央行对商业银行法定存款准备金支付1.62%的利率,超额准备金利率0.72%,对现金则无法付息。DCEP推出后,不仅终于可以对“现金”进行计息,而且因为DCEP详细记录了持币所有者[16],逻辑上央行可以针对不同持币者进行差异化的利率定价。例如,对商业银行持有的库存DCEP支付利率,该利率类比于超额准备金利率,甚至可作为同业市场利率走廊下限。同理,对个人持有的“流通中DCEP”也能支付利息,甚至是差别化利率。2)零利率下限之所以存在,一个重要的原因在于现金总是资产配置中一个备选方案,而现金在传统货币体系下名义利息为零。若未来数字货币替代M0,M0规模减少,此时对央行数字货币给出负向计息,即使收益低甚至为负,人们也不得不持有央行数字货币。这种情况下DCEP负利率将重构资产定价体系。
二、DCEP“通证”记账方法中信息记录更为便利,或可降低央行监管成本。传统支付和监管框架中央行及其他金融监管部门需要使用统计指标、财务报表数据,采用现场、非现场检查等方式,成本较高,时效性较弱。尤其是追踪一笔特定货币的具体流向,则必须“拆解”货币流转途径的所有账本,监管效率较低。DCEP基于“通证”的信息记录模式,意味着央行登记中心记录了数字货币权属、交易流水等详细信息,无需进行证帐相符检查,监管成本下降。基于此,我们认为未来DCEP推广后央行可更为方面地纵向追踪货币流向,提高监管便利性。
三、DCEP或可便利追踪并控制资金流向,有助于央行开展更有效的结构调控。原有体系下传统货币政策侧重于总量调控,结构性调控功能较为薄弱。央行宽货币向宽信用传递,需要银行等金融机构作为传导中介。若市场定价机制存在失灵,则信贷结构往往偏离最优状态,央行对信贷投放的结构调控往往效率较低。首先,DCEP体系能更有效捕捉资金流向。基于DCEP这一技术特征,央行与商业银行之间可达成更具灵活性的资金定价,从而激励银行在信贷结构上回归最优状态。例如央行可针对不同的银行信贷投向拍卖不同的流动性价格,从而规避因无法追踪资金投向而衍生的激励不兼容问题。其次,根据央行给出的专利信息(四个“前瞻条件触发”设计),央行可在DCEP可扩展和可编程字段上加载特定功能,从控制商业银行信贷投放的主体[17]、利率[18]、时间[19],即有效实现四个结构调控。不仅如此,央行还能根据信贷投放中的经济环境,调整信贷的事后清偿利率[20],结构调控的精度进一步提高。
DCEP对央行调效率的影响,还有两点值得注意。
其一,负利率可否有效实施,是否有必要实施,将取决于一国当期的金融体系结构及所处经济状态。尤其目前主流海外发达国家实施零利率或负利率情况下,经济金融已经显现出一定的负面效果,目前中国是否有必要实施负利率,这是一个值得深入探讨的话题。本文探讨DCEP计息操作并实施负利率可能性,只是基于单纯的逻辑分析,目的是想探讨理论上DCEP能否为央行拓宽货币政策边界。
其二,目前一级交易商公开市场操作和金融机构之间同业结算只能通过央行准备金账户完成,央行准备金账户集中内嵌在大额实时支付系统,存在运行时间等限制。而DCEP的交易记账和计算方式与传统电子支付截然不同,效率也更高。未来DCEP不仅可以替代M0,逻辑上还可以成为超额准备金的补充形式。而更高的支付结算效率意味着金融同业流动性备付摩擦降低,金融同业行为效率也可因此提高。
四、DCEP对传统货币派生机制的影响
DCEP采用“央行-商业银行”二级运行模式,意味着DCEP采用传统的信用货币派生机制。货币创造主体依然在于银行和实体部门,央行只是起到调控作用。此外,DCEP投放模式和传统基础货币投放,尤其是超额准备金和现金没有本质区别。而DCEP相较传统基础货币的特殊性,将影响传统货币派生机制。我们认为DCEP对传统货币机制的影响基本可以归为两个方面,一是对货币派生机制的基础货币和货币乘数产生影响;二是克服传统货币派生机制的一些缺陷,有利于降低风险。(一)重构基础货币结构并影响货币乘数
DCEP延续传统货币派生机制的同时,或对传统货币派生机制带来两点影响。一、DCEP全新的字符串形态特征,意味着央行基础货币结构将重构。二、DCEP记账、交易支付和结算特性,意味着有DCEP参与的货币派生机制,货币乘数将与传统模式不同。
一、DCEP体系将重构央行基础货币结构。
1)央行在负债端的“基础货币”科目中或开设新的细分科目记录央行数字货币。传统模式中央行基础货币结构分为两块,一块是金融机构(主要是商业银行)在央行的存款准备金,包括超额和法定两个部分。另一块是货币发行,即央行印制的现钞。根据现钞留在商业银行还是持有在实体部门手中,货币发行分为库存现金和流通中的现金(M0)。主流国家的基础货币结构莫不如是。后因第三方支付机构备付金缴存,中国央行将基础货币开设一个分项,即为“非金融机构存款”。央行数字货币既可以作为现金使用,逻辑上也可作为超额准备金或者第三方备付金,按DCEP支付用途推测,未来央行基础货币科目,或开设新的细分项来专门记录央行数字货币:例如在M0、超额准备金、非金融机构存款(记录第三方支付机构备付金)细分科目下分别再设置子科目,用以记录在库存中准备兑付给居民的DCEP。
2)DCEP大幅推广后或对传统的M0、超额准备金、第三方机构备付金规模产生影响。首先,在同业批发层面,DCEP的支付便利性意味着金融机构同业结算选择使用传统电子支付的倾向下降,而使用DCEP进行同业清算结算的倾向提高。如此一来,银行之间同业行为使用DCEP增多,使用记账形式的超额准备金减少,而非银金融机构直接利用所持DCEP开展支付,商业银行代为支付结算所囤积的“记账形式”超额准备金也会下降。其次,在零售层面,流通中的货币、商业银行库存现金、第三方支付机构备付金均减少。三类资金主要用于居民之间清算结算,在支付清算速度加快的情况下,没有必要应对支付结算进行“预防性储备”,这部分资金也将减少。

二、DCEP参与的货币派生机制,货币乘数较传统模式或有变化。DCEP对货币乘数的影响存在正负两条机制,最终结果取决于两个机制的力量对比。
1)交易支付便利性提高,实体持有现金或银行持有超额准备金的备付动机下降,货币乘数或有提高。由于央行数字货币系统清算速度更快,减少了在途资金总量,使存入第三方机构虚拟账户的资金减少;同时,DCEP银行库替代金融同业清算账户,使清算账户资金减少。基础货币不变的情况下,二者都导致用于支付的资金减少,用于信贷投放的资金扩大,最终导致货币乘数扩大。央行能通过较小的准备金投放,满足更大范围的资金需求。
2)基础货币中DCEP漏损率变大,货币乘数或因此降低。如果央行数字货币支付被广泛使用,或是央行支付DCEP利息,将导致DCEP/存款比率增加,货币乘数减小。
最终DCEP推广后,货币乘数到底是提高还是下降取决于上述两个力量的对比。当然,如前所述,法定存款准备金率在较大程上影响货币乘数,未来降准或者升准将加大观察难度。

(二)提高逆周期操作效率并降低顺周期特征
传统货币派生机制存在两点风险,一是第三方支付机构的道德风险,二是传统机制无法克服的内生顺周期特性。DCEP参与的货币派生机制可在一定程度上改善上述两点缺陷。
一、DCEP或有助于降低货币派生的顺周期特征,尤其可有效应对极端的流动性风险。
1)或提高央行逆周期调控效率,平抑金融机构顺周期行为。货币政策的顺周期性是指在经济繁荣时期,资产价格上行、实体需求和银行信贷扩张相互螺旋强化;反之经济衰退时期,资产价格下行、实体需求和银行信贷萎缩也同样相互螺旋强化。这也是为何传统信用货币体系下央行必须开展逆周期调控干预经济的原因。但事实上每一次周期过程中均伴随结构特性,央行无法通过总量货币宽松而将流动性倾向性地投向特定实体部门,逆周期调控效果因此折损。DCEP推广以后,央行一则可以更加便利观察货币流向,二则可以定向引导银行扩表结构,逆周期政策调控效率因此提高。结果是货币派生机制的顺周期伴随的风险降低。
2)极端情况表的顺周期行为或将得到一定程度抑制。当出现经济危机时,居民风险偏好迅速回落,提取银行存款转而持有现金,银行存款流失,极端情况下将出现“挤兑”。若未来DCEP被居民广泛持有,逻辑上银行存款与DCEP的转换速度要比银行存款与现金的转换速度更高,看似顺周期问题可能比现有的纸币铸币条件下严重得多。然而事实上与现金相比,DCEP的供应投放效率可以更高,例如危机期间临时开设贴现窗口,提供DCEP“再贴现”等,为银行迅速注入居民要求“取现”的DCEP;或对DCEP设置极低的负利率,防止居民进一步对DCEP兑换需求。当然,数字货币环境对央行紧急时刻的政策提出了较高的要求。

二、DCEP有助于降低第三方支付机构的道德风险。
1)过去第三方支付存在两点或有道德风险。过去央行对第三方支付机构主要有两点担忧,一、三方机构替代银行的清算业务不完全透明,或有“影子支付清算”风险,即虚拟账户的内部清算掩盖了居民实际交易信息,央行难以对洗钱等违规交易进行监管[21]。二、支付机构通常将备付金存于托管银行,收取协议存款的高利息,但亦可能将之挪用,甚至投资高风险资产 [22],类似“影子银行”模式[23]。
2)近年来央行对第三方支付监管政策已有所收紧。自2010年以来,央行对第三方支付机构的监管政策逐步收紧。首先,第三方支付机构与商业银行“断直连”,将交易信息上报网联进行清分结算。其次,第三方支付机构在央行分支机构开设备付金账户,100%缴纳准备金。最终央行降低了备付金挪用及第三方支付信息不透明伴随的风险。


风险提示:
DCEP进展超预期,DCEP最终实现框架超预期。
附录:
附录1-第三方备付金结构及缴存规定
第三方机构备付金有三个主要来源。一、由于第三方支付机构为客户提供了支付服务,用户可能将部分资金存放在虚拟账户中,方便后续使用(如支付宝余额、微信零钱)。二、第三方机构通常对商户延时结算(如线下条码支付),待一定时间后资金才被转移给商户的银行账户,因此备付金账户中会有一定资金沉淀。三、支付宝等机构为用户和商户的交易提供担保服务(如支付宝7天内确认收货再付款),也在其自身账户中产生沉淀资金。
2017年4月开始,备付金由存管银行代理支付机构交存央行,2018年第三方支付机构备付金直接100%集中缴存央行。因为央行对备付金暂不付息,支付机构无法收取备付金利息。并且商业银行和第三方支付机构均无权动用该集中存款账户中的资金,更不能挪用资金进行投资获取收益。

附录2-DCEP推广后的货币乘数推导
正文中分析了DCEP对基础货币构成与货币供给总量的影响,也可以通过弗里德曼-卡甘货币乘数理论对结论进行定量描述。货币供给推导可分两步。
第一,假定基础货币不变,同时假定基础货币四个分项占存款的比例保持稳定,分析货币供给量与基础货币之间的倍数关系。从公式中可以看到,货币乘数与现金提取率c,DCEP提取率p,备付金提取率f和准备金率r,均成反比关系。
第二,改写原式即得基础货币与货币供给的关系。容易看出货币供给量与基础货币成正比,与乘数各个决定因素成反比关系。

附录3-DCEP体系下利用支付合约实现资金投放
DCEP体系下,可通过“支付合约”的方式,实现定向资金投放。以央行专利中一个具体案例,上级民政部门向地方医疗机构拨款为例[24]。整个过程大致分为两步:
第一步,上级划拨资金到下级部门。首先,上级民政部门将数字货币发给地方部门,同时在付款指令中附加条件,要求资金必须在下次支付给地方医疗机构。随后,央行收到数字货币和付款指令后,在DCEP中添加附加条件。最终,央行将此批带有附加条件的数字货币发送给地方民政部门。
第二步,下级向特定对象交付资金。地方民政部门将资金转移给收款方,发送数字货币和指令给央行。央行收到数字货币和付款指令后,央行即时检查付款对象是否与附加条件一致。如果收款方确实是要求的“地方医疗机构”,则清除原数字货币上的应用扩展字段,并将数字货币发送给医疗机构。医疗机构收到无附加条件的数字货币,其后续付款方不受限制。
从这个例子中可见,货币政策可以通过DCEP特性,实现类似财政政策的“定向”投放功能,使货币政策获得更强的结构调控功能,在货币资源配置方面更好地实现公平目标。

[1]根据央行《支付体系运行总体情况》的分类,自2018年第二季度起,实体商户条码支付业务数据由网络支付调整至银行卡收单进行统计。
[2]芝麻信用网站 个人信用-芝麻分,https://www.xin.xin/#/detail/1-2
[3]范一飞,《关于央行数字货币的几点考虑》(2018年1月25日)
[4]易纲,在庆祝新中国成立70周年活动新闻中心首场新闻发布会上的发言(2019年9月24日)
[5]印制科学技术研究所专利,《支付数字货币的方法和系统》(2016年)
[6]印制科学技术研究所专利,《使用可视数字货币芯片卡支付数字货币的方法和系统》(2016年)
[7]印制科学技术研究所专利,《支付数字货币的方法和系统》(2016年)
[8]2019年11月央行资产负债表数据。
[9]银监会,《商业银行中间业务暂行规定》(2002年)
[10]当然,法定准备金率下降的因素也会对基础货币构成有影响。
[11]穆长春,在第三届“中国金融四十人伊春论坛”上提出,“因为人民银行数字货币是对M0的替代,所以对于现钞是不计付利息的,不会引发金融脱媒,也不会对现有的实体经济产生大的冲击”。(2019年8月10日)
[12]数字货币研究所专利,《一种银行间使用数字货币进行结算的方法和系统》(2017年)
[13]数字货币研究所专利,《数字货币钱包的绑定方法和绑定系统》(2017年)
[14]姚前,《数字货币视角下的电子银行》(2017年)
[15]范一飞等央行官员在不同场合均有强调,为了避免银行存款脱媒现象,未来央行货币大概率不计息(即给出正利率)。本文在此讨论央行数字货币计息操作,基于纯粹的逻辑分析及推导。
[16]姚前,《中央银行数字货币原型系统实验研究》(2018年)
[17]数字货币研究所专利,《基于流向主体条件触发的数字货币管理方法和系统》(2018年)
[18]数字货币研究所专利,《基于贷款利率条件触发的数字货币管理方法和系统》(2018年)
[19]数字货币研究所专利,《基于时点条件触发的数字货币管理方法和系统》(2018年)
[20]数字货币研究所专利,《基于经济状态条件触发的数字货币管理方法和系统》(2018年)
[21]姚前,《法定数字货币对现行货币体制的优化及其发行设计》(2018年)
[22]周小川,在十二届全国人大五次会议新闻中心记者会上的发言(2017年3月10日)
[23]中国人民银行,《中国金融稳定报告2019》
[24]数字货币研究所专利《数字货币定向使用的方法和装置》(2017年)