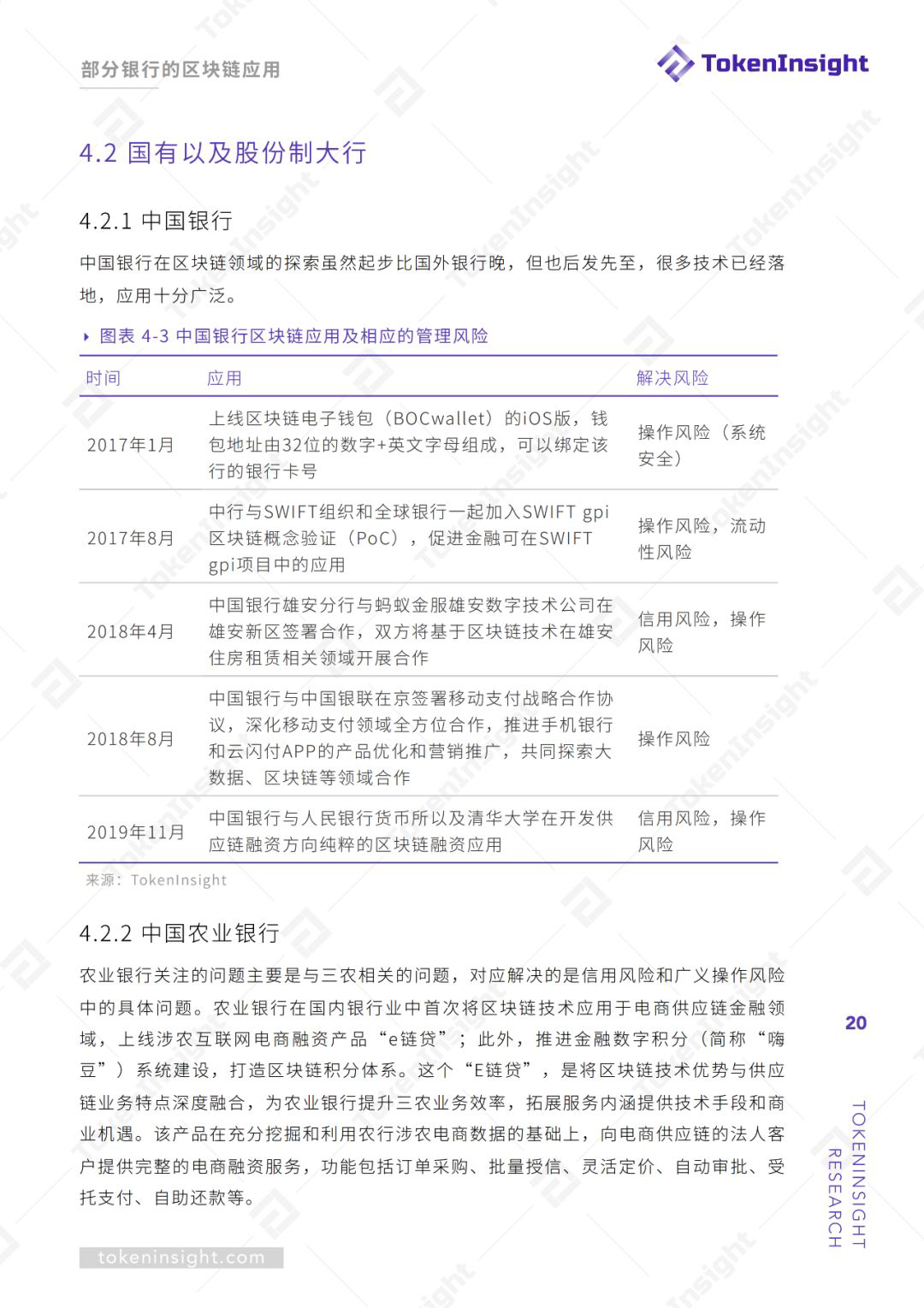
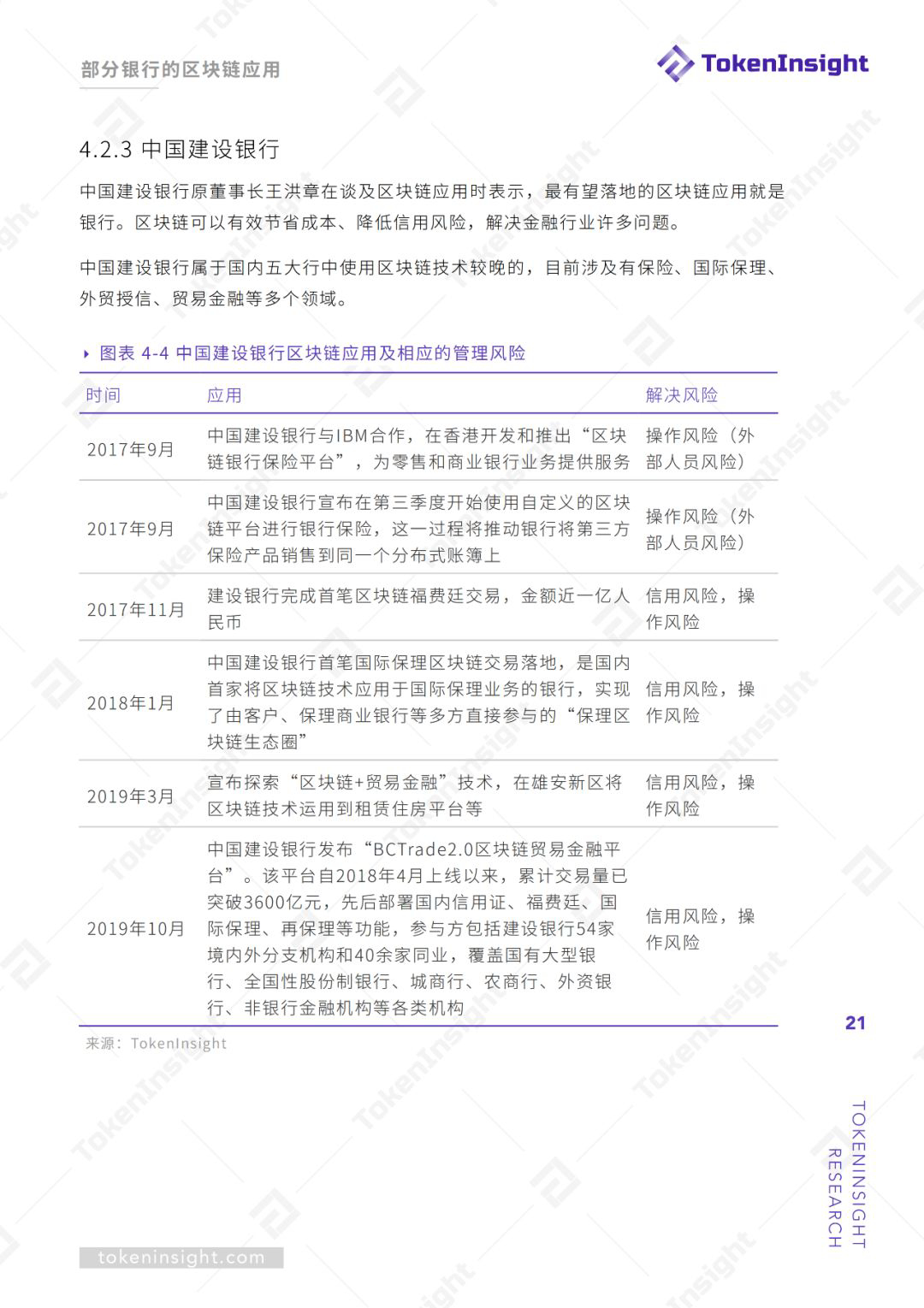
研报 | 区块链技术赋能银行风险管理
巴比特
要点总结:
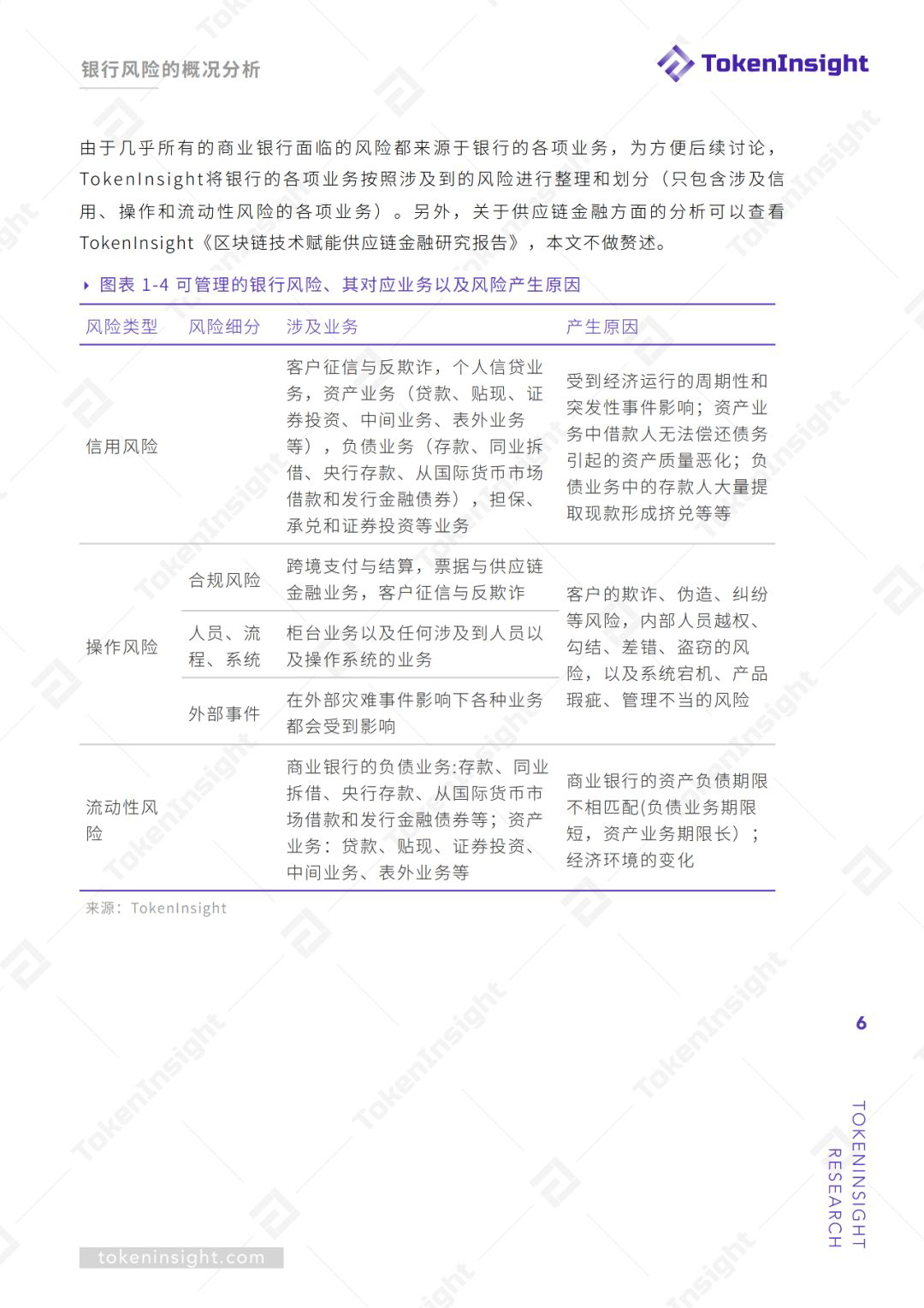
1. 银行风险管理是贯穿银行整个业务流程的重要问题。根据巴塞尔委员会发布的《巴塞尔协议III》,银行风险可以划归为以下几类:信用风险、市场风险、操作风险、流动性风险、国家风险、声誉风险、系统性风险、战略风险、道德风险。其中属于可以通过管理来降低发生可能性的风险为:信用风险、操作风险及流动性风险。本报告中将银行业务按照其涉及的风险进行划分,将可进行管理的三个风险对应的业务进行了归类汇总。2. 继10月24日区块链技术解决银行风控难的问题得到了国家层面的重视后,2019年11月28日中国银行研究院发布的《2020年度经济金融展望报告》就明确指出,区块链为银行业带来了应用机遇。
3. 据不完全统计,截至2019年12月国内已经有包括工农中建在内的20多家国有、股份制以及城市商业银行在其业务流程中落地并使用了区块链技术,应用场景极广。
4. 注:本文中不包括供应链金融的应用,想了解相关内容可关注TokenInsight《区块链技术赋能供应链金融研究报告》。























