研报 | 破解慈善公益难题,区块链是善治理之利器
巴比特
要点总结:
1. 随着社会的纵深推进,慈善公益具有缓和社会矛盾和解决社会问题的作用。中国慈善公益经历了从政府背书、企业支持、互联网支持到区块链慈善4个主要阶段,近年来社会公益总价值总额与社会组织数量呈上涨趋势。2. 但是慈善公益一度成为敏感词,出现如诈捐、骗捐,公益组织财务信息不明,众筹平台审核不严跑路等问题。这些问题反映出当前慈善公益具有的组织公信力低、信息不够公开的弱点。为解决这些问题,提高透明度是当前的突破口。
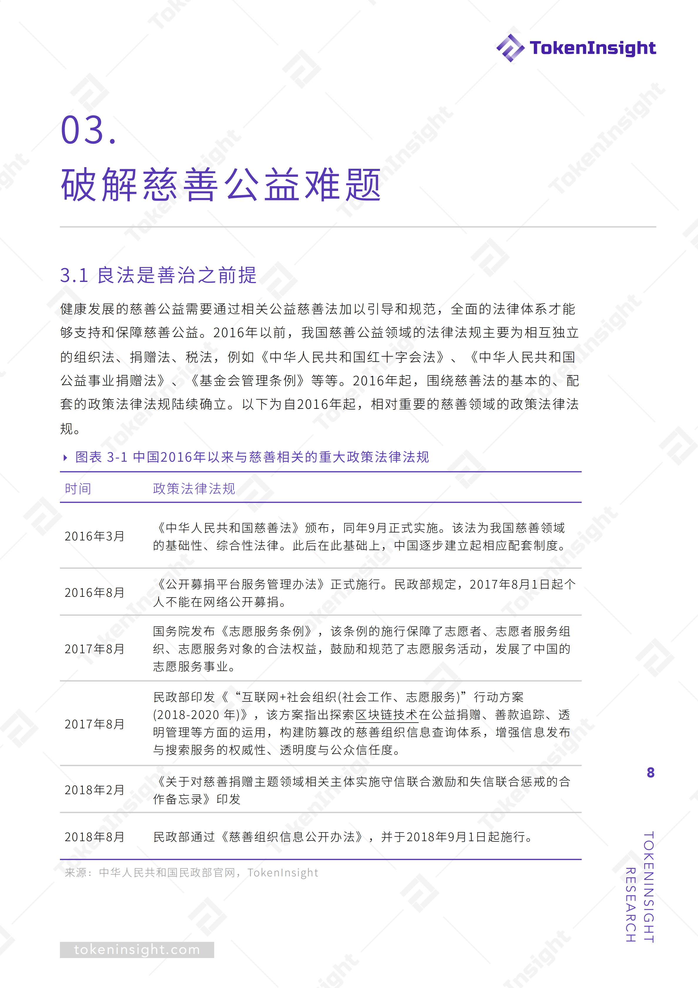
3. 解决慈善公益的难题需从两方入手,一是全面的法律体系,二是先进的技术。我国自2016年起颁布《中华人民共和国慈善法》,此后围绕该法逐步建立起完善的配套的政策法律。在技术方面,我国多个企业已运用区块链技术解决目前慈善公益出现的问题。区块链主要从信息透明可追溯、信息共享、信息认证及管理三大方面影响慈善公益。本报告依据这三大类描述了相关落地应用。











